作者ALANKAI (正義聯盟)
標題Re: [請益] offer的薪資不明
時間2024-03-29 08:26:20
※ 引述《ntuncku999 (正義)》之銘言:
: 科技業貌似凍得很慘
: 好不容易找到一家代工廠
: 面試時談到45k 年終1.5
: 但入職報到後
: 繳了該繳的資料後開始寫員工資料
: 最後有一份補充文件
: 「試用期期間內若自行離職或淘汰,僅給基本薪資,並於考核後首次發薪日發放;試用
期
: 過後合格,轉正職月薪制,薪資依照試用期間考核核定」
: 請問有其他版友有遇到這樣嗎?
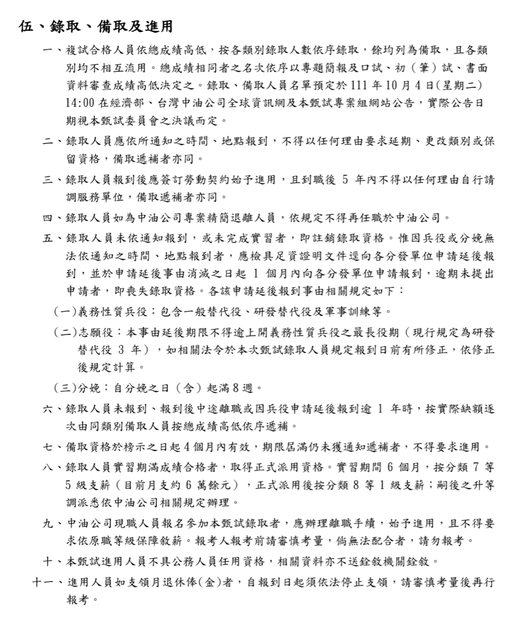
https://www.mse.ncku.edu.tw/userfiles/files/20220531073609255.pdf
上面是111年度中油招考簡章
https://i.imgur.com/I5AU5fG.jpg
上圖是簡章內容
當中第八點,好像中油也是有試用期的樣子
是不是勞基法中沒試用期
但各企業還是有試用期的緊箍圈存在?
--
※ 發信站: 批踢踢實業坊(ptt-site.org.tw), 來自: 223.139.142.145 (臺灣)
※ 文章網址: https://ptt-site.org.tw/Tech_Job/M.1711671984.A.7BD