出事了 給趙少康先生的一封信 https://www.dcard.tw/f/ncku/p/254184362 成大學生千字文痛批趙少康顛倒是非 避重就輕 https://i.imgur.com/EE4Uivb.jpg
https://i.imgur.com/YWGFTj6.jpg
https://i.imgur.com/pe0ph4a.jpg
https://i.imgur.com/K17lpyj.jpg
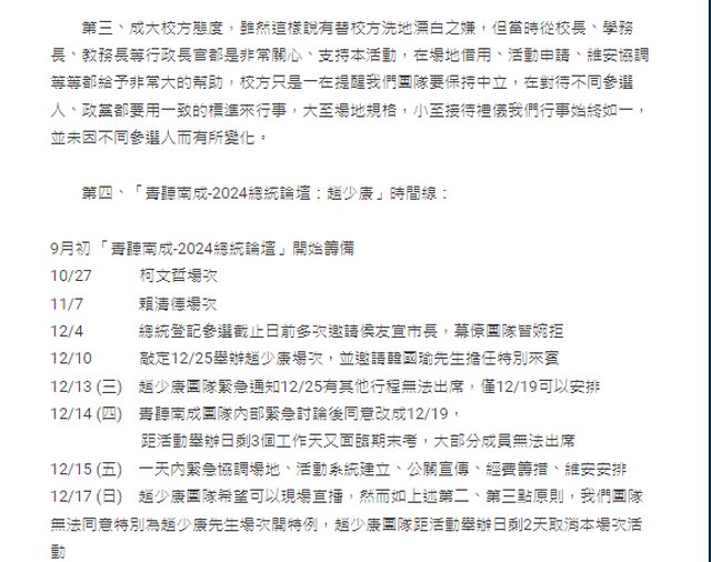
完整列出各陣營溝通時間軸 還加碼爆料 鐵漢猴友宜 無所畏懼 只怕學生 怎麼邀請都邀不到無所畏懼的猴友宜 「也希望中國國民黨總統候選人侯友宜市長有膽識一點, 不要都不敢來成大和南部青年正面交鋒」 這下猴康配 學生票確定歸0了吧? -- ※ 發信站: 批踢踢實業坊(ptt-site.org.tw), 來自: 110.28.56.92 (臺灣) ※ 文章網址: https://ptt-site.org.tw/HatePolitics/M.1702960698.A.9A3 ※ 編輯: jacklyl (110.28.56.92 臺灣), 12/19/2023 12:40:45
dispptt: 好了啦 就不轉播有啥好看的 223.141.67.84 12/19 12:39
laoabo: 一半有票 一半的一半柯粉 幫柯柯出氣ok 220.136.82.87 12/19 12:39
chiang0829: 阿斗連學生都不敢面對,何況人民。 118.163.7.73 12/19 12:39
LeeSeDol: 柯粉怎麼一直打老三? 116.89.138.235 12/19 12:39
gogobar: 陳雞賣競辦的畜牲又在裝學生了,操你娘 49.215.48.93 12/19 12:39
benothing: https://i.imgur.com/WjlUaS4.jpg 223.140.8.71 12/19 12:39
benothing: 你好意思說人家? 223.140.8.71 12/19 12:39
Supasizeit: 職業學生203.204.195.174 12/19 12:39
starport: 國民黨造謠的日常 不要大驚小怪 42.75.242.235 12/19 12:40
doig: 原Po最後的截圖,蠻多人批職業學生、不敢直播 36.225.121.56 12/19 12:41
https://i.imgur.com/5PmWzHK.jpg
dispptt: 好了啦 就不轉播有啥好看的 223.141.67.84 12/19 12:39
laoabo: 一半有票 一半的一半柯粉 幫柯柯出氣ok 220.136.82.87 12/19 12:39
chiang0829: 阿斗連學生都不敢面對,何況人民。 118.163.7.73 12/19 12:39
LeeSeDol: 柯粉怎麼一直打老三? 116.89.138.235 12/19 12:39
gogobar: 陳雞賣競辦的畜牲又在裝學生了,操你娘 49.215.48.93 12/19 12:39
grado0802: 政治圈一堆包養好嗎 49.215.48.93 12/19 12:39
benothing: https://i.imgur.com/WjlUaS4.jpg 223.140.8.71 12/19 12:39
benothing: 你好意思說人家? 223.140.8.71 12/19 12:39
Supasizeit: 職業學生203.204.195.174 12/19 12:39
starport: 國民黨造謠的日常 不要大驚小怪 42.75.242.235 12/19 12:40
doig: 原Po最後的截圖,蠻多人批職業學生、不敢直播 36.225.121.56 12/19 12:41
smilejin: 有錢人一堆包養好嗎 36.225.121.56 12/19 12:41
ckhou: 為何不敢直播?你不直播別人也可以不參加 49.216.131.172 12/19 12:41
phegg: 廢物猴當沙包想打就打 管你老二老三 125.227.109.68 12/19 12:42
hoberg: 政治學生,塔綠打手 42.71.76.157 12/19 12:42
doig: 風向是站國民黨那邊,不直播閉門會議幹嘛去 36.225.121.56 12/19 12:42
chiang0829: 柯賴都沒直播啊!不敢去什麼理由都不 118.163.7.73 12/19 12:42
qusekii: 學生妹被包養多嗎 118.163.7.73 12/19 12:42
chiang0829: 奇怪啦! 118.163.7.73 12/19 12:42
copycat603: 猴子就沒種阿 可憐 當個總統 36.231.159.67 12/19 12:43
copycat603: 話都不會講 叫趙少康出來選好了 36.231.159.67 12/19 12:43
zeuswell: 不直播但造謠人家生氣是三小。狗黨真噁 27.53.64.83 12/19 12:43
gn134679: 猴不是嗆柯,他做決定1秒,怎麼變成這 27.242.94.43 12/19 12:44
Y949731: 亞洲最大包養網上線啦 27.242.94.43 12/19 12:44
gn134679: 麼像龜兒子? 27.242.94.43 12/19 12:44
copycat603: 賴還是比猴好 猴真的太廢了 36.231.159.67 12/19 12:44
LeeSeDol: 看柯粉瘋狂攻擊,侯應該至少是老二 116.89.138.235 12/19 12:44
picapoya: 怎麼沒有順便痛批一下柯陣營說賴清德不 101.9.198.3 12/19 12:44
picapoya: 敢公開讓媒體進去也是造謠呢 101.9.198.3 12/19 12:44
T730733: 我哥上包養網被我抓包.. 101.9.198.3 12/19 12:44
copycat603: 這種咖小掛個党籍30趴 可憐哪 36.231.159.67 12/19 12:44
ssiou: 滿有趣的,反對國民黨就被打成綠的 220.129.6.11 12/19 12:44
ssiou: 人家想當柯粉還不給當耶XDDD 220.129.6.11 12/19 12:44
picapoya: 這兩組人根本一樣惡劣 101.9.198.3 12/19 12:44
daleptt: 阿斗就等子龍把天下打下來 給他治國 123.240.244.44 12/19 12:44
FireStation: 有人包養過洋鬼子嗎 123.240.244.44 12/19 12:44
dispptt: 不直播 zzzz 你們是比侯還怕吧? ㄎㄎ 223.141.67.84 12/19 12:45
jerrychlin: 學生這麼閒千字文 媒體馬上跟上 101.12.17.242 12/19 12:46
youthpower: 第二點不覺得怪怪的?現在是綠執政, 101.9.33.131 12/19 12:46
youthpower: 成大是在號稱民主聖地的台南,怎麼會 101.9.33.131 12/19 12:46
youthpower: 怕直播怕肉搜? 101.9.33.131 12/19 12:46
Thobel: 有錢人為啥都想包養 101.9.33.131 12/19 12:46
spa41260: 選舉剩一個月,你不讓他直播宣傳,那他 36.229.111.25 12/19 12:46
spa41260: 當然會去更有效益的場子 36.229.111.25 12/19 12:46
McCain: 成大在台南 是不是綠色大本營呢XD 61.62.215.81 12/19 12:47
AMD640: 沒直播 誰理你們 42.76.0.212 12/19 12:50
picapoya: 批趙沒批柯,根本柯文哲網軍 101.9.198.3 12/19 12:50
Reji: 有人被洋鬼子包養過嗎 101.9.198.3 12/19 12:50
ramirez: 起風了 柯P贏定了 36.237.220.222 12/19 12:50
faker007: 成大肯定都是投賴 沒啥參考性 220.136.11.176 12/19 12:51
fisikiki: 昨天有看對趙少康採訪 趙對成大並沒口出 61.58.150.9 12/19 12:51
fisikiki: 惡言 成大基於相同原則之下 也沒錯 61.58.150.9 12/19 12:51
faker007: 柯也不用想打這邊的主意 假咖掰勒 220.136.11.176 12/19 12:51
Hathael: 到底要多有錢才會想包養 220.136.11.176 12/19 12:51
fisikiki: 雙方都沒錯 合則來不合則去 學生團體幹 61.58.150.9 12/19 12:51
fisikiki: 嘛事後攻擊 讓人覺得有政治意圖 61.58.150.9 12/19 12:51
madduxH: 熟悉國民黨味道 42.74.171.16 12/19 12:52
Falagar: 很好奇 國民黨明年40歲以下能超過10%嗎 42.77.129.60 12/19 12:54
chu: 侯侯霸氣拒絕 民調再噴一波 111.71.212.61 12/19 12:54
yovroc: 閨蜜上包養網還推薦我... 111.71.212.61 12/19 12:54
WANGSH: 侯大哥不用年輕票就快贏了 當然不用理 1.175.156.109 12/19 12:56
okhy: 明明一視同仁,垃圾kmt硬要跟人不一樣 36.232.116.155 12/19 12:57
coeXist: 這很國民黨 106.1.249.79 12/19 13:00
dispptt: 等願意直播再叫趙阿 他隨時都OK 223.141.67.84 12/19 13:01
kkabenson: 沒什麼年輕票還想跟別人不一樣 218.35.222.82 12/19 13:02
helgalie: 包養? 218.35.222.82 12/19 13:02
kkabenson: 賴跟柯屁都沒直播你個副手直播啥? 218.35.222.82 12/19 13:04
kkabenson: 還在那邊自以為很有票 218.35.222.82 12/19 13:05
kkabenson: 除了低學歷深藍老鬼誰對趙有感?XD 218.35.222.82 12/19 13:06
luke7212: 笑死,趙少康不要怕啊,尖銳問題就 123.194.14.83 12/19 13:07
luke7212: 怕了嗎? 123.194.14.83 12/19 13:07
OREOMZA: 現在包養網都這麼直接嗎 123.194.14.83 12/19 13:07
achou0119: 連直播都不敢就在刷存在感 成大學生是 223.137.10.182 12/19 13:08
achou0119: 不是大頭症 223.137.10.182 12/19 13:09
dreamislet: 成大人有勇氣,我挺!123.110.236.101 12/19 13:15
dispptt: 趙少康沒在怕阿 是有人不直播阿 223.141.67.84 12/19 13:16
GaryMatthews: 三組候選人演講都沒直播 又沒有差157.131.187.209 12/19 13:16
punjab: 歐美包養真的很平常嗎?157.131.187.209 12/19 13:16
GaryMatthews: 別待遇157.131.187.209 12/19 13:16
dispptt: 不直播的會不會是比較怕的那一個??? 223.141.67.84 12/19 13:16
dispptt: 那就沒什麼好談的了啦 沒直播叫蔡英文去 223.141.67.84 12/19 13:17
dispptt: 念稿就好了啦 223.141.67.84 12/19 13:17
cset223: 胡說,侯寶寶阿斗可是學生票佔了41 111.82.104.166 12/19 13:19
sashare: 男友上包養網 該放生嗎 111.82.104.166 12/19 13:19
cset223: %欸,請看國民黨內參民調 111.82.104.166 12/19 13:19
birthday: 硬要總統論壇去邀 人家就不是總統啊 幹 39.9.128.16 12/19 13:25
birthday: 嘛規格要比較前兩位 有事嗎 39.9.128.16 12/19 13:25
chioio: 不轉播怎麼看101.136.102.101 12/19 13:36
ImahNaidu: 推 36.234.120.25 12/19 13:40
sijiex: 是這個包養平台嗎 36.234.120.25 12/19 13:40
lasekoutkast: 柯cf必須要為以前對郭和韓的某些言 42.77.98.132 12/19 13:49
lasekoutkast: 論道歉 42.77.98.132 12/19 13:49
lasekoutkast: 最好在12月23日三粉集結大造勢時 42.77.98.132 12/19 13:50
lasekoutkast: 跟韓 郭 韓粉 郭粉道歉 42.77.98.132 12/19 13:50
lasekoutkast: 也順便為以前的失言道歉 42.77.98.132 12/19 13:50
VLADINA: 交男友跟包養有什麼差別 42.77.98.132 12/19 13:50
lasekoutkast: 這個議題如果發酵 223.138.47.141 12/19 13:57
lasekoutkast: 侯康的年輕人支持度會很慘 223.138.47.141 12/19 13:57