作者MickJan (執著....)
標題Re: [討論] 柯農地最大的敗筆還是太貪
時間2023-12-20 01:26:36
※ 引述《urgrandpa (林鄒公)》之銘言:
: 你柯買地等增值,說真的,也還好啦,一切合法
: 雖然有點人設崩壞,但柯人設崩壞的事也不差這一樁
: 最大敗筆就是你還要弄成違法停車場賺這一筆
: 那觀感就跟正常的投資差很多了
: 本來只要一句合法投資,都是政治追殺就可以帶過
: 甚至可能連爆都不會有人爆
: 但就因為這個違法行為整個就去了了
: 你就賺你養地該賺的,不該賺的也要拿,所以出事嘛
: 總歸一句,還是太貪
:
今天吳子嘉(前台開副董)在關鍵時刻說得 "這個就是投資田XDrz"
https://www.youtube.com/watch?v=fGGXRATvIyo&t=4s
那塊地位置在寡婦樓周邊
https://i.imgur.com/DRJvhqg.png
按照國昌老師的連連看
是不是可以把他跟高市長解凍寡婦樓都更案拉在一起
(寡婦樓要開發大片區域)
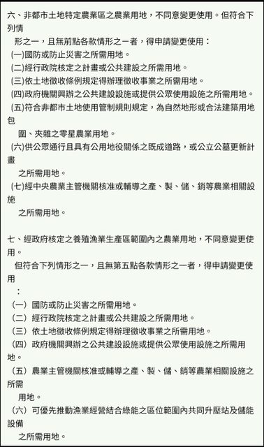
因為按照特定農業區使用規範第六條來說
https://i.imgur.com/LrZQMJk.png
如果拉條路過去 應該就可以申請變更用地了
(而且現在新竹還會需要多少的特農用地?)
如果這樣還真的滿屌的
以上都是關鍵時刻影片摘錄的
--
※ 發信站: 批踢踢實業坊(ptt-site.org.tw), 來自: 220.129.210.29 (臺灣)
※ 文章網址: https://ptt-site.org.tw/HatePolitics/M.1703006798.A.E6E
推 boboking2: 原來是這樣喔 阿北 36.237.128.225 12/20 01:29
→ tommy508: 我以為新竹那邊已經變更成建地了呢 118.232.21.28 12/20 01:29
推 mainsa: 難怪一上就搞寡婦樓 原來柯的地在那裡喔 101.12.89.198 12/20 01:30
推 kshsescaper: 搞得跟顏家拉捷運到自己地皮上一樣, 218.161.62.233 12/20 01:31
→ kshsescaper: 白的黑最快 218.161.62.233 12/20 01:31
推 T730733: 有錢人為啥都想包養 218.161.62.233 12/20 01:31 → coldfrank: 吳董真的滿像柯粉轉柯黑呈現的樣子 前 1.162.107.34 12/20 01:34
→ coldfrank: 面好幾批學長姐應該看了都會笑 XD 1.162.107.34 12/20 01:34
推 MVPGGYY: 副市長會不會是因為這個才突然被拔掉的? 39.15.17.26 12/20 02:07
推 dingading: 市長都準備好了 36.228.23.215 12/20 02:23