作者system303179 (Simon11034)
標題[問題] 想請問PS5預購遊戲自動下載問題
時間2024-01-27 11:58:07
各位板友好,因為有預購Relink之前看到27號
可以先預載,所以這幾天主機都直接待機沒關機
以為預購的時間到只要待機就會有自動下載的功能
但今天早上開來看發現沒動靜還是得手動,上了官網看了一下流程
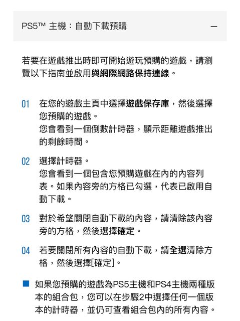
https://i.imgur.com/VkXKOVT.jpg
我到遊戲保存庫以後選擇預購的遊戲
沒有看到官網教學寫的倒數計時器
點進去會直接進入商店的商品頁面
請問現在是否還有自動下載預購遊戲的功能呢?
還是這必須要在開放提前下載前就要設定完成才會自動下載?謝謝
--
※ 發信站: 批踢踢實業坊(ptt-site.org.tw), 來自: 223.141.164.228 (臺灣)
※ 文章網址: https://ptt-site.org.tw/PlayStation/M.1706327889.A.B3B
推 cooxander: 重點是你有沒有勾選這你反而沒講01/27 12:15
→ cooxander: 我的狀況是PS5買來後完全沒有特別去設定,都有自動下01/27 12:15
→ cooxander: 載,只有一次sifu出包但那是開發商或是索尼的鍋,如果01/27 12:15
→ cooxander: 你下次還是沒有自動下載可能是bug建議去問客服01/27 12:15
推 aaaaooo: 設定>保存資料和遊戲/應用程式設定>自動更新有沒有打開01/27 14:13
推 boggicer: 現在包養網都這麼直接嗎01/27 14:13 推 Barefoot24: 我一週前預購後點進商品頁面就在倒數了,今天開機後01/27 22:47
→ Barefoot24: 確實有自己預載01/27 22:47
→ Barefoot24: 漏看你後來有手動下載成功,那沒事就好01/27 22:49