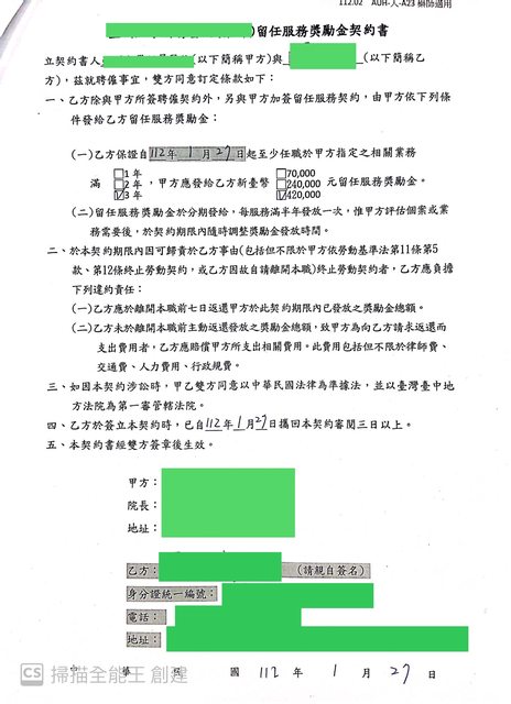
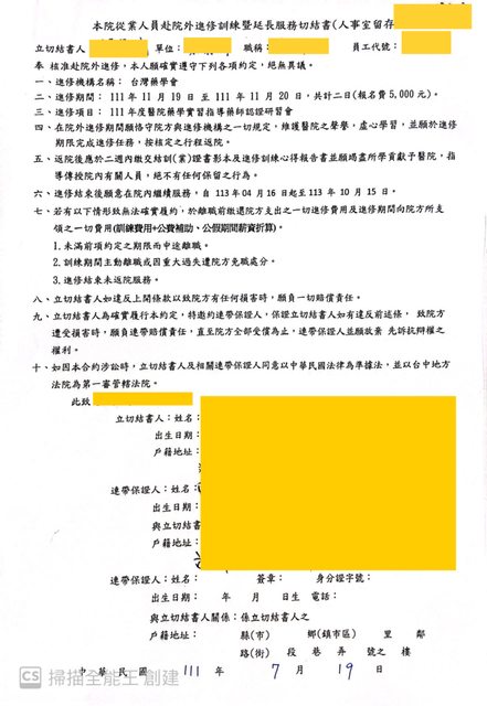
最近要離職 公司說我現在離職要賠兩條合同的錢 但公司當初說工作期間【一個人僅一條約傍身】 巳下是敝人在貴公司簽過的合同 合同一:實習指導合同 進修結束後願意在院內繼續服務 自113年04月16日起至113年10月15日。 *此合同巳結束,巳賠償該公司$5000 合同二:留任兩年(111.04.16-113.04.15) 因112.02改簽留任三年合同 該合同巳在112.01.31結束 合同三:留任三年合同(112.02.01-115.03.01) 此合同尚在進行 人事室: 因當初是加簽三年合同 所以倘若現在離職則必需償還 兩年合同$71753與 三年合同$70000 共計$141753 我:您意思是我一個人有兩條合同在走嗎? 人事:您誤會了 是當初加簽的 不是兩條合同 我心想 倘若現在說要我多賠兩年合同 是不是也該在112.04讓我領兩年的合同金而非在112.01.31將此合同結清完 然後現在才來和我爭說此兩年合同金必需退款的問題 想問大家 我的邏輯有問題嗎? 還是資方說的才是真道理 ----- Sent from JPTT on my iPhone https://i.imgur.com/3IHSLEk.jpg
https://i.imgur.com/sXsLRXv.jpg
https://i.imgur.com/Gka7jpg.jpg
-- ※ 發信站: 批踢踢實業坊(ptt-site.org.tw), 來自: 114.136.188.105 (臺灣) ※ 文章網址: https://ptt-site.org.tw/Salary/M.1693876964.A.AA6
DuskStan: 合約二有備註生效日期?09/05 09:34
DKnex: 擺爛等資遣啊09/05 09:37
DKnex: 以 已 打字請選對09/05 09:39
BroncosCO: 怎麼沒有支語警察 09/05 10:17
wison4451: 來了 合你媽同 09/05 10:28
odemagus: 是這個包養平台嗎 09/05 10:28
s06yji3: XD 09/05 10:44
imaltar: 當初怎麼會願意簽阿 09/05 10:46
ab4daa: 教育部辭典有合同啊 國文多加油 09/05 10:55
medama: 很奇怪 不要隨便給錢 09/05 10:57
qooisgood: 你在中國公司工作嗎? 09/05 11:05
yes500: 交男友跟包養有什麼差別 09/05 11:05
wison4451: 所以你日常生活會用文言文說話喔? 09/05 11:23
wison4451: http://i.imgur.com/wf0Ja1c.jpg 09/05 11:23
xvited945: 在外商工作你會講更多支語,尤其是會中文的老外同事, 09/05 11:34
xvited945: 他們幾乎都是用中國用語,你總不能跟他們說合你媽同, 09/05 11:34
xvited945: 給我講合約吧XD 09/05 11:34
alexantiy: 包養網到底在紅什麼? 09/05 11:34
wison4451: 沒人問你有沒有在外商工作啊xd 09/05 11:41
cityhunter04: 改簽就賠最後一份合約就好了,最好有都賠的啦!去 09/05 11:49
cityhunter04: 找法扶吧…應該要上法院了! 09/05 11:49
ab4daa: 這表示合同是幾百年前就有的辭 不是兩岸分別發明的辭 09/05 11:49
ab4daa: 沒人在討論文言文 現在在講支語 09/05 11:49
sowrey: 有人被包養 09/05 11:49
z030060374: 外商就跟你直接講英文contract了 還在講中文是什麼意 09/05 12:41
z030060374: 思 雲外商嘛? 09/05 12:41
fim: 原PO真可憐 下面推文只會講自己的意識形態 完全不鳥你 09/05 13:23
fim: 就先看能不能找勞保局 先勞資協調,再不行就可能要打民法 09/05 13:24
lail: 合約二結束時,有任何雙方來往的對話或是郵件,表示合約二已 09/05 13:35
cw758: 求包養...管飽就好XD 09/05 13:35
lail: 經結束了嗎? 09/05 13:35
wzmildf: 合約 09/05 13:41
wzmildf: 我在外商工作五年了還真沒人在那邊跟我說支語了,喔還是 09/05 13:42
wzmildf: 你的外商是中國公司? 09/05 13:42
fathome: 合約 09/05 13:53
ludi: 阿姨!我不想努力了(求包養) 09/05 13:53
Alphaplus: 合同(X) 合約(O) 拜託注意一下自己是台灣人 09/05 13:53
poppingCH3OH: 合約 09/05 15:17
BeeGeesbest: 契約 契約 契約 09/05 15:59
yasukotei: 河童 09/05 16:03
asspii: 建議諮詢律師。根據我的印象,按照大陸的"勞動合同法"還是 09/05 16:28
peernut: 有沒有富二代要包養 09/05 16:28
asspii: "勞動法"規定,勞動者與同一用人單位是不能簽署兩份勞動合 09/05 16:29
asspii: 同的,如有此情況,任何一方得以片面解約。 09/05 16:30
timmyen: 台灣就真的不會說合同 不用扯什麼教育部辭典 難道你會用 09/05 16:31
timmyen: 余自稱? 09/05 16:31
asspii: 如果在台灣的話,正常公司應該會是前約中止清算後再簽新約 09/05 16:33
xikimi: 身邊有朋友被包養 09/05 16:33
asspii: 除非當時有特殊目的...除了期限外還要看附加條件了,但你 09/05 16:33
asspii: 的案例感覺很不正常,建議找法律扶助詢問一下 09/05 16:33
axd829x: 合同09/05 17:33
kevinmeng2: 建議你問律師,前兩份屬於勞動合約沒問題09/05 19:13
kevinmeng2: 第三份可能可以歸類為教育訓練簽訂的切結書09/05 19:13
Avero: 亞洲最大包養平台上線了09/05 19:13
kevinmeng2: 但到底怎麼算還有你們怎麼溝通的紀錄才能決定09/05 19:13
kevinmeng2: 對了,最近越來越多政黑的跑到其他版去洗文章或推文09/05 19:27
kevinmeng2: 選舉要到了,你懂的…09/05 19:27
ab4daa: 不扯教育部辭典要扯甚麼 沒人用是支語你說了算?09/05 19:28
ab4daa: 現場不就有個人在用09/05 19:28
ejoz: 這個包養網正妹好多 是真的嗎09/05 19:28
ab4daa: 最後再推薦大家刷業績的地方09/05 21:19
ab4daa: https://reurl.cc/GKkVNd 台灣最有價值媒體09/05 21:19
ab4daa: 炮灰不夠了!俄擬調整徵兵年齡上限 還再募40萬「合同兵」09/05 21:19
ab4daa: https://reurl.cc/jvd7rL 泉源之聲09/05 21:20
ab4daa: 婚約還是合同?!|愛家專欄09/05 21:20
FishRoom: 真的有這麼多人在找包養09/05 21:20
SexyBack: 同妳媽09/06 07:39
GoGoJoe: 我建議你跳過那些找碴的 直接看有用的回應 辛苦了09/06 15:08
gamer: 你有沒有簽約金?沒有簽約金就不用賠。09/06 20:57
gamer: 合同的用法在正式文書上明明就很多09/06 20:59