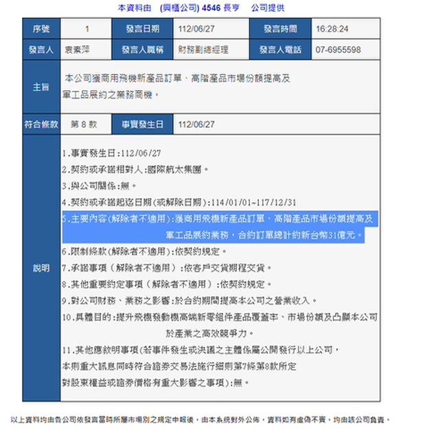
1. 標的:4546長亨 2. 分類:多 3. 分析/正文: 公司昨天公告接獲國際航太集團的商用飛機新產品訂單、高階產品市場份額提高及軍工品 展約業務31億合約訂單 長亨股本僅3.39億元,今天底部起漲第一根,其他軍工概念股之前都至少大漲5成以上了 ,後續應該還有波段漲勢 https://i.imgur.com/La1NPBp.png
4.進退場機制: 進場:83-90 停利:130-150 停損:70 -- ※ 發信站: 批踢踢實業坊(ptt-site.org.tw), 來自: 223.136.120.181 (臺灣) ※ 文章網址: https://ptt-site.org.tw/Stock/M.1687928128.A.4D7
bill1478963 : 反觀漢翔30億訂單 06/28 12:56
bill1478963 : 長亨這股本漢翔的1/30 06/28 12:57
SELAHAPPOP : 我知道很多人買XD 06/28 12:59
manlike : 114年的訂單。。。。。 06/28 13:01
pponywong : 草總 06/28 13:02
Kimbel: 學生妹被包養多嗎 06/28 13:02
gn9005302 : 很多買一股的ptt 法人進攻 06/28 13:03
manlike : 四年的合約。。。 06/28 13:03
manlike : 公司這麼急著發布消息幹嘛? 06/28 13:04
cuteSquirrel: 草總概念股 06/28 13:08
u6vu040531 : 急著找人洗碗 06/28 13:08
tale1890: 亞洲最大包養網上線啦 06/28 13:08
wucho : 被檢調搜索什麼也不講一下 有訂單就趕快講 06/28 13:17
mynumber55 : 草總 06/28 13:17
egg87346 : 一天20%洗盤有夠白爛 06/28 13:19
Centurio : 曹總,另類統一概念股 06/28 13:20
davidaustin : 這支一堆人買 06/28 13:24
waterway: 我哥上包養網被我抓包.. 06/28 13:24
Sunming : 上次硬吃了快30%的虧損... 06/28 13:25
bill1478963 : 對啊檢調也不說 我也硬吃20% 06/28 13:30
cashliu : 草總XD 06/28 13:38
victor33 : 竟然漲回來了 06/28 13:40
jczerk : 記得之前有公告好像是寫配合調查局調查 06/28 13:48
mark1888: 有人包養過洋鬼子嗎 06/28 13:48
jczerk : 目前股東人數1600多人 06/28 13:59
Luefa : 這顆變樹球會從本壘板橫移 06/28 14:10
IKnowWhy : 草總!! 06/28 14:21
diamondX : 興櫃的喔,祝他幸福。 06/28 14:33
smbtomas : 上次跳水撿到笑死,不過被洗出了... 06/28 14:36
Quaranta: 有錢人為啥都想包養 06/28 14:36
naturalQa : 各位快跟上…我想下車。 06/28 14:43
b0364864 : 指叉球概念股 06/28 14:46
keroro0213 : 危險 一天跌20趴過的股票 06/28 15:23
Tenging : 投手概念股 06/28 15:27
rayccccc : 哭啊 06/28 18:31
schlemm: 有人被洋鬼子包養過嗎 06/28 18:31
sam455205 : 檢調過去式 06/28 19:09
sam455205 : 星期五你們應該就會知道了吧 06/28 19:09
sam455205 : 這張有沒有軍用我是不知道,但現在他的產能應該都是 06/28 19:21
sam455205 : 商用,所以營收還沒能回到疫情前吧 06/28 19:21
zwt17 : 這個有可能150?? 06/28 21:20
Wirol: 到底要多有錢才會想包養 06/28 21:20
jczerk : 疫情前還有擴廠,營收要成長應該還有很多空間 06/28 21:48