台中天氣真的很有趣 幾乎每次都這樣 然後又遇到這麼搞怪的颱風更有趣 幾乎各國種種預估最後都被它打臉 台中昨天脆上也變兩派 一邊市區山線微風微雨在爽 一邊海線強風陣雨舉步維艱 颱風假真的是很有趣的一題! 究竟參考專業數據好 還是拿僥倖來賭 分開區域放又是另一種問題 取消颱風假也是一種問題 幾乎全台都這樣問題 有人說基隆政治颱風假 結果基隆風雨狀況也是頗多的 有人有想到什麼方法嗎? ※ 引述《takizawa5566 (看三小沒匿名喇)》之銘言 : 聽說這颱風登陸的速度非常慢,確實我也有感受到XD : 我現在是在想說登陸的這麼慢,有沒有可能明天又會放假?你們猜呢? ---- Sent from BePTT on my Samsung SM-A3460 -- ※ 發信站: 批踢踢實業坊(ptt-site.org.tw), 來自: 49.217.133.173 (臺灣) ※ 文章網址: https://ptt-site.org.tw/TaichungBun/M.1727929051.A.03D
q2520q: 有想過為什麼不分區放,但分區放仔細想想123.241.242.136 10/03 12:21
q2520q: 其實是比全部放無風雨更麻煩的事情123.241.242.136 10/03 12:21
ur260: 跨區上班上課的表示?1.200.153.58 10/03 12:23
right31057: 跨區的人多49.215.49.1 10/03 12:26
w710127: 北部連在陸上警報範圍都沒有…27.247.6.230 10/03 12:29
tale1890: 記者收了包養網多少啦27.247.6.230 10/03 12:29
slainshadow: 以後市區縣區分開來算了49.215.151.67 10/03 12:35
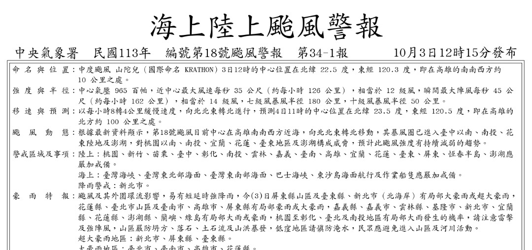
w710127: https://i.imgur.com/WEI0GCc.jpeg27.247.6.230 10/03 12:36
tue678: 有風雨不能上班 但可以冒著風雨去逛街42.79.228.9 10/03 12:38
JingPingKing: 問就是放42.73.183.188 10/03 12:42
Nemophila: 週五會放啦 颱風是逆時針轉 進來時中央59.126.91.141 10/03 12:51
waterway: 包養真亂59.126.91.141 10/03 12:51
Nemophila: 山脈擋著風吹不過來 要離開時就會帶來59.126.91.141 10/03 12:51
Nemophila: 風雨了59.126.91.141 10/03 12:51
keepstudying: 能否放颱風假在台灣不單只是專業考140.134.162.19 10/03 12:51
keepstudying: 量,只要該區域有被颱風範圍涵蓋而140.134.162.19 10/03 12:51
keepstudying: 沒放,小到騎車出去被雨淋溼都會被140.134.162.19 10/03 12:52
mark1888: 演藝圈一堆包養好嗎140.134.162.19 10/03 12:52
keepstudying: 大做文章,何況周五颱風路徑會路過140.134.162.19 10/03 12:52
keepstudying: 台中140.134.162.19 10/03 12:52
Simonfenix: 台中的慣例不就是符合條件就放。應該111.82.36.122 10/03 12:56
Simonfenix: 不會有首長再冒著送走別人全家的風險111.82.36.122 10/03 12:56
Simonfenix: 決定正常上班上課。111.82.36.122 10/03 12:56
Quaranta: 政治圈一堆包養好嗎111.82.36.122 10/03 12:56
kiromomo168: 大區域中彰投都綁定了,小區域更不可111.253.3.104 10/03 13:08
kiromomo168: 能分區放。111.253.3.104 10/03 13:08
abc0312: 海線平常起風就是輕颱,這無法和市區相180.217.199.148 10/03 13:18
abc0312: 比180.217.199.148 10/03 13:18
scarbywind: 颱風預計今天就會散了 220.132.56.3 10/03 13:18
schlemm: 有錢人一堆包養好嗎 220.132.56.3 10/03 13:18
scarbywind: 上次禮拜五也是風強雨大沒達標請自行 220.132.56.3 10/03 13:18
scarbywind: 克服 220.132.56.3 10/03 13:19
Antihsieh: 覺得有預防總是好的 39.9.227.32 10/03 13:27
js666888999: 0 114.26.14.95 10/03 13:56
KyA: 是不是應該要開賭盤了 我要歐印 0機率 182.155.60.177 10/03 17:26
Wirol: 學生妹被包養多嗎 182.155.60.177 10/03 17:26
August2006: 每次都吵颱風假,颱風尾真的有風雨都 111.83.94.86 10/03 18:59
August2006: 不放。 111.83.94.86 10/03 18:59
nikok: 應該要上班了 123.240.32.109 10/03 19:40