籃協訪評報告 105年 https://tinyurl.com/bdzf82wx 106年 https://tinyurl.com/3tmadsab 107年 https://tinyurl.com/bdddd4h8 108年 https://tinyurl.com/3n769ad4 109年 https://tinyurl.com/47437y59 110年 https://tinyurl.com/bdhhfurp 111年 https://tinyurl.com/3rzfvn52 中長程計畫 https://i.imgur.com/t1dcXob.png
105年(第2頁)提到 發展目標具體明確,並訂有中長程深耕計畫 https://i.imgur.com/FbODFVa.png
106年(第3頁)卻變成缺點了 建議訂中長程發展計畫 https://i.imgur.com/SnqoEq2.png
107年(第3頁)依舊不改 直接跳到 https://i.imgur.com/nKYLEin.png
111年(第5頁)還是不鳥體育署的訪談 人事遴選更誇張 從105年(第2頁)就開始擺爛 https://i.imgur.com/hlFu49p.png
未訂有人事遴選、任用、考評等 完整人事規章,建議明訂,以為 人事管理之依循。 https://i.imgur.com/DRMzxlU.png
111年(第7頁)還是沒有改善 最後一項基層訓練站 https://i.imgur.com/m3Rkrup.png
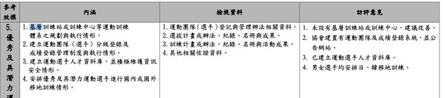
106年(第17頁)點出了問題 未設有基層訓練站或訓練中心 https://i.imgur.com/yRVdfsP.png
到了111年(第31頁)還是沒有改 請問我們是不是要把籃協給廢了 以為大家都沒在看報告喔 (感謝beautydots提醒我來看) 體育署到底在幹嘛啊 -- ※ 發信站: 批踢踢實業坊(ptt-site.org.tw), 來自: 114.25.34.104 (臺灣) ※ 文章網址: https://ptt-site.org.tw/basketballTW/M.1691589849.A.53B
ZIDENS : 籃協我記得不是有卡著參賽權所以沒辦法廢嗎 08/09 22:12
MingenWu : 作業自己做 08/09 22:12
beautydots : 這題我3月有寫給體育署問 但至今未回覆答案>< 該催 08/09 22:13
beautydots : 了 08/09 22:13
lin1204 : 沒辦法廢FIBA只認可籃協選訓出來的代表隊 08/09 22:18
Notker: 有人包養過洋鬼子嗎 08/09 22:18
lin1204 : 只能逼籃協人事全部改組而已 08/09 22:20
lwswjs : 高調 08/09 22:27
access4096 : 幫高調 08/09 22:40
bsjimmy : 籃協整個組織編制都要大改才對 10人不到的單位你能 08/09 22:45
bsjimmy : 指望什麼 08/09 22:45
Peycere: 有錢人為啥都想包養 08/09 22:45
bobwalkerkao: 籃協就FIBA對口單位…國際賽都只能透過籃協 08/09 22:48
SCUEDDY : 想問體育署在籃協沒理事席次嗎? 08/09 23:12
qaz0314 : 籃協就是一坨... 08/10 01:16
h1242890 : 答辯 08/10 01:57
Lueursh : 爛鞋 08/10 03:33
vd422: 有人被洋鬼子包養過嗎 08/10 03:33
ggnhgnhstf : 夠爛 08/10 08:53
Aabuna : 辜董整頓完棒邪換整頓一下籃邪吧 08/10 09:04
rl55586 : 爛協不意外 08/10 09:49
x73831 : 爛鞋 黑箱也黑心 08/10 10:25
dotit : 樂觀其成,謝謝指教 08/10 13:37
lutano: 到底要多有錢才會想包養 08/10 13:37
a30671062 : 籃協基本獨大,基層籃球國小到大學都他們在主導, 08/11 00:00
a30671062 : 人才庫都捏在他們手上,基本上懶蛋捏著誰能拿他們 08/11 00:01
a30671062 : 有辦法,重點籃協也不屬於政府單位,但卻可以一直 08/11 00:01
a30671062 : 領著國家補助 08/11 00:01
MJThinker19 : 幫高調 08/11 00:15
muiwo: 閨蜜上包養網還推薦我... 08/11 00:15
beautydots : 體育署沒有理事席次 會員大會有體育署列席的位置 08/11 00:25
beautydots : 但只有選舉開票的時間有人來看開票 其他開會的時間 08/11 00:25
beautydots : 我都沒看過體育署列席 08/11 00:25