https://www.basketball-tpe.org/messages/message?id=THj1dQ7jG4YVhy1w3yU-D https://i.imgur.com/Ssdl1s4.png
https://i.imgur.com/4WlRwZq.png
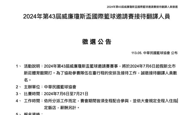
籃協最近在招募瓊斯盃的接待翻譯人員,上面提到 「賽會期間(7/6-7/21)皆須全程配合參與,並依大會規定全程入住指定飯店,薪酬另計」 我有點不解,什麼叫做「薪酬另計」 因為根據2018年修正的就業服務法第5條第2項第6款 https://www.wda.gov.tw/News_Content.aspx?n=81&s=11644 https://i.imgur.com/33vGFq5.png
不得有提供職缺之經常性薪資未達新臺幣4萬元而未公開揭示或告知其薪資範圍之..針對如採計時、計日或計件等核薪方式有更詳細的說明 https://tinyurl.com/3x5u9p98 https://i.imgur.com/qr4koQr.png
「勞雇雙方具僱傭關係,即有本款規定之適用,如勞工每月實際獲取之經常性薪資未達 4萬元,雇主即應依法揭示薪資範圍,如採計時、計日或計件 等核薪方式,仍應依上揭 原則辦理,可揭示每小時、每日、每件報酬金額 (如:時薪 250元、日薪 2,500元或 按件計酬 1件3,000元起)並敘明相關勞動條件等方式,以使求職民眾知悉薪資範圍。」 如果是高於的話也要寫喔,勞動部給出的範例:「面議(4萬元以上)」 https://i.imgur.com/QcSpqI0.png
如果違反了第5條第2項第6款 https://i.imgur.com/dDcKHId.png
「依第67條第1項規定,處6萬元以上30萬元以下罰鍰。」 備註 這種案例是不是很多啊,有朋友傳給我這個「知名的運動留學機構也寫面議」 https://i.imgur.com/WQlAib8.png
下面就有人留言 「經常性薪資超過新臺幣4萬元嗎?就業服務法第5條第2項第6款及第67條第1項看過嗎?」 -- ※ 發信站: 批踢踢實業坊(ptt-site.org.tw), 來自: 111.248.214.172 (臺灣) ※ 文章網址: https://ptt-site.org.tw/basketballTW/M.1715179157.A.AD2
joejoe14758 : 確實違法 05/08 22:45
jab1114 : 法不入朱崙街 能當瓊斯盃翻譯是長官給機會要知足! 05/08 22:47
heyhimoly : 吃瓜吃起來 05/08 22:48
joejoe14758 : 去找大學生當義工吧 學生好騙點 05/08 22:48
bl00190 : 有沒有一種可能應徵的是志工 但是好心付你薪水 所以 05/08 23:08
yovroc: 交男友跟包養有什麼差別 05/08 23:08
bl00190 : 我們不是勞雇關係 所以也不受勞基法限制? 05/08 23:08
sss157095 : 不意外 05/08 23:16
r44621 : 這具體能透過什麼管道去檢舉嗎 05/08 23:35
beautydots : https://i.imgur.com/SrMEkSG.jpg 05/09 00:40
beautydots : 依就業服務法規定,雇主指「聘、僱用員工從事工作 05/09 00:40
helgalie: 包養網到底在紅什麼? 05/09 00:40
beautydots : 者」,勞動部勞發署公布的問答集寫道「只要勞雇雙 05/09 00:40
beautydots : 方具僱傭關係,即有本法第5條第2項第6款規定之適用 05/09 00:40
beautydots : 」。僱傭關係應就從屬性之有無判定,從屬性的判斷 05/09 00:40
beautydots : 關鍵在是否受指揮監督,看籃協的公告要求「賽會期 05/09 00:40
beautydots : 間皆須全程配合參與,並依大會規定全程入住指定飯 05/09 00:40
OREOMZA: 有人被包養 05/09 00:40
beautydots : 店」,而工作內容只能從活動說明的「為了協助參賽 05/09 00:40
beautydots : 隊伍在臺行程的安排及接待工作,誠徵接待翻譯人員 05/09 00:40
beautydots : 」預測,其工作具體內容應該有不少是接了之後聽從 05/09 00:40
beautydots : 籃協分派,個人認為被認定為具從屬性的機會極高, 05/09 00:40
beautydots : 如果是僱傭關係,不論長期、短期,都必須符合就業 05/09 00:40
punjab: 求包養...管飽就好XD 05/09 00:40
beautydots : 服務法對於告知職缺薪資範圍的規定。 05/09 00:40
beautydots : https://i.imgur.com/x2hvuNp.jpg 05/09 00:40
beautydots : 檢舉的話可向雇主所在地之直轄市及縣(市)勞工主管 05/09 00:40
beautydots : 機關,也就是臺北市政府勞動局反映,從該局網站觀 05/09 00:40
beautydots : 之,應該是就業安全的範疇。 05/09 00:40
sashare: 阿姨!我不想努力了(求包養) 05/09 00:40
beautydots : https://reurl.cc/VzLDmA 05/09 00:40
outsi : 看台籃學法律 05/09 01:04
Once1225 : 很多啊 還有看過一堆寫面議 結果給薪低得好笑的xD 05/09 02:33
duo05182 : 翻譯人員還真的可能超過4萬元耶 05/09 06:36
liafree : 這鞋幹得好 05/09 07:29
sijiex: 有沒有富二代要包養 05/09 07:29
serinasky : 哈哈籃協 05/09 08:46
joanayulove : 2009年當過瓊斯盃翻譯志工路過(志工當然無薪).... 05/09 12:14
wenrats : 有面試過 主要是希望大學生 應該是基本時薪附便當 05/09 13:45
bobwalkerkao: 瓊斯盃翻譯以前都是用志工名義徵人的吧 05/09 13:52
joanayulove : 回樓上 對 05/09 13:55
VLADINA: 身邊有朋友被包養 05/09 13:55