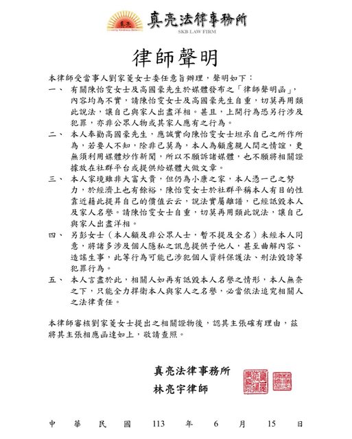
高國豪「私約大嫂」風波未平!對方發文反擊:坦承自己之所作所為 NOWnews/綜合報導 2024-06-16 09:57:16 https://www.nownews.com/news/6450237 P.League+新竹御頂攻城獅當家控衛高國豪,近期捲入個人私領域風波,他日前已在個人 社群網站發文,強調未私約大嫂,也痛斥相關的不實言論。不過昨日高國強的老婆劉家菱 昨夜再度發文,內文犀利反擊寫道:「奉勸高國豪先生,應誠實向陳怡雯女士坦承自己之 所作所為。高國豪和妻子此前澄清沒私約大嫂 此前高國豪妻子在IG寫道:「劉嘉零小姐,請你拿出證據證明我先生有私訊妳約妳,沒有 證據為何要來打擾我們?」並且親上火線反擊稱自己相信先生高國豪,「我與先生忍耐劉 女士,在外造謠至少半年以上,有目的性地接近靠近藉此提升自己的價值,且試圖影響我 們的名譽,我會與我先生站在一起,謝謝大家!」。 高國豪也在聲明中強調自己與大嫂無不正當關係,新竹攻城獅球團當時聲稱還在了解中, 暫時無法回應。 高國豪大嫂再度發文:若要人不知,除非己莫為。 不過昨夜高國豪大嫂劉家菱在個人IG上發出聲明,稱高國豪夫妻於媒體上發布的律師聲明 函,內容均為不實,請對方自重,不要讓家人和自己出盡洋相。 並且還直接表示,「奉勸高國豪先生,應誠實向陳怡雯女士坦承自己之所作所為,若要人 不知,除非己莫為。」 律師聲明全文如下: 本律師受當事人劉家菱女士委任意旨辦理,聲明如下: 一、 有關陳怡雯女士及高國豪先生於媒體發布之「律師聲明函」,內容均為不實,請陳 怡雯女士及高國豪先生自重,切莫再用類此說法,讓自己與家人出盡洋相。 甚且,上開行為恐另行涉及犯罪,亦非公眾人物或其家人應有之行為。 二、 本人奉勸高國豪先生,應誠實向陳怡雯女士坦承自己之所作所 為,若要人不知,除 非己莫為,本人為顧慮親人間之情誼,更 無須利用媒體炒作新聞,所以不願訴諸媒體, 也不願將相關證 據放在社群平台或提供給媒體大做文章。 三、 本人家境雖非大富大貴,但仍為小康之家,本人憑一己之努 力,於經濟上也有餘裕 ,陳怡雯女士於社群平稱本人有目的性 靠近藉此提昇自己的價值云云,說法實屬離譜, 已經詆毀本人 及家人名譽。請陳怡雯女士自重,切莫再用類此說法,讓自己 與家人出盡 洋相。 四、 另彭女士(本人顧及非公眾人士,暫不提及全名)未經本人同 意,將諸多涉及個人隱 私之訊息提供予他人,甚至曲解內容、 造謠生事,此等行為可能已涉犯個人資料保護法 、刑法毀謗等 犯罪行為。 五、 本人言盡於此,相關人如再有詆毀本人名譽之情形,本人無奈 之下,只能全力捍衛 本人與家人之名譽,必當依法追究相關人 之法律責任。 本律師審核劉家菱女士提出之相關證物後,認其主張確有理由,茲 將其主張相應函達如上,敬請查照。 真亮法律事務所 林亮宇律師 備註 https://i.imgur.com/eOLcD4U.jpg
真季後賽來了 -- ※ 發信站: 批踢踢實業坊(ptt-site.org.tw), 來自: 111.248.242.170 (臺灣) ※ 文章網址: https://ptt-site.org.tw/basketballTW/M.1718505604.A.31D
karta1212999: 置板凳.. 06/16 10:40
jeangodard : 拿對話紀錄出來不就好了 06/16 10:41
outsi : 太狠了,好不容易能吹林書瑋了,馬上又要一波了流 06/16 10:41
outsi : 量碾壓 06/16 10:41
A13589641 : 血流成河 06/16 10:41
joejoe14758 : P+真。季後賽要來囉 大家抓緊囉 06/16 10:42
kirarose : 高國強 聽起來好像很強 06/16 10:42
sd09090 : 哎 06/16 10:42
EPIRB406 : 家務事好像沒啥好討論吧!人家豪嫂都相信國豪了 06/16 10:43
outsi : 這才是p+真季後賽 06/16 10:43
turkiali01 : 國豪的G7 06/16 10:45
littlea : 聯盟內常發生這種事 p迷勿再嘲笑其他聯盟 06/16 10:45
omracnata : 恩 很玄喔 06/16 10:45
cccmn : 以前有分手擂台 現在有家醜擂台 06/16 10:45
ooxxman : 鞋哥的季後賽 06/16 10:46
turkiali01 : P又 06/16 10:46
oldgigi2266 : 有證據就拿出來啦一直拖 06/16 10:50
高國強轉發律師聲明 https://i.imgur.com/WWPk1ku.png
karta1212999: 置板凳.. 06/16 10:40
jeangodard : 拿對話紀錄出來不就好了 06/16 10:41
outsi : 太狠了,好不容易能吹林書瑋了,馬上又要一波了流 06/16 10:41
outsi : 量碾壓 06/16 10:41
A13589641 : 血流成河 06/16 10:41
Quaranta: 求包養...管飽就好XD 06/16 10:41
joejoe14758 : P+真。季後賽要來囉 大家抓緊囉 06/16 10:42
kirarose : 高國強 聽起來好像很強 06/16 10:42
sd09090 : 哎 06/16 10:42
EPIRB406 : 家務事好像沒啥好討論吧!人家豪嫂都相信國豪了 06/16 10:43
outsi : 這才是p+真季後賽 06/16 10:43
schlemm: 阿姨!我不想努力了(求包養) 06/16 10:43
turkiali01 : 國豪的G7 06/16 10:45
littlea : 聯盟內常發生這種事 p迷勿再嘲笑其他聯盟 06/16 10:45
omracnata : 恩 很玄喔 06/16 10:45
cccmn : 以前有分手擂台 現在有家醜擂台 06/16 10:45
ooxxman : 鞋哥的季後賽 06/16 10:46
Wirol: 有沒有富二代要包養 06/16 10:46
turkiali01 : P又 06/16 10:46
oldgigi2266 : 有證據就拿出來啦一直拖 06/16 10:50
belili : 一直說人家有做 也不直接拿證據出來 真的問號 高家 06/16 10:53
belili : 過年應該沒辦法圍爐了 06/16 10:53
joejoe14758 : 難道國豪也懂即焚模式嗎 06/16 10:53
marecht: 身邊有朋友被包養 06/16 10:53
Parsons25 : 貴圈好亂喔,這麼年輕就在玩嫂子 06/16 10:53
nowitzki0207: 雖然運動員私生活相對正常的可能是少數啦,但這好尬 06/16 10:55
outsi : 約嫂子到底是什麼概念 06/16 10:56
cymj : 高國強怎麼都沒發聲的感覺 06/16 10:56
outsi : 不是轉發了嗎 06/16 10:57
riokio: 亞洲最大包養平台上線了 06/16 10:57
huangboy31 : 到底有沒有啦,在那邊裝模作樣拖拖拉拉的,觀眾哪愛 06/16 10:57
huangboy31 : 看這種新聞阿 06/16 10:57
huangjyuan : 有約的證據拿出來不就好了 06/16 10:58
EPIRB406 : 嫂子要國豪坦承就是沒有證據阿!不然自己拿出來比較 06/16 10:58
EPIRB406 : 快 06/16 10:58
wiimas: 這個包養網正妹好多 是真的嗎 06/16 10:58
a60525025 : 這齣比冠軍賽好看 06/16 10:59
Yu112927 : 八點檔 國豪老婆反而很挺 06/16 10:59
snowbearli : 兩邊律師就繼續拖繼續賺 06/16 10:59
remix666 : 嫂子到底想幹嘛啦 存什麼心態 06/16 10:59
nowitzki0207: 高的為人從一堆奇奇怪怪的事件大概就能知道了吧 06/16 10:59
Branlli: 真的有這麼多人在找包養 06/16 10:59
ginger : 真·兄弟! 06/16 11:01
nowitzki0207: 球迷看的是球技,道德啥的不重要 06/16 11:01
huangjyuan : 沒有證據 那法院也不用去了 浪費資源 06/16 11:01
s820912gmail: P又「贏」 06/16 11:02
qscxz : 對話訊息拿不出來 也不提告 超無聊 06/16 11:02
Cinedt: 有人可以分析一下包養平台的差異嗎 06/16 11:02
Luzern0325 : 國豪 打球了 06/16 11:03
chinchingwei: 滴血認親 06/16 11:03
add7788 : 這就是台灣籃球的競爭力~ 06/16 11:04
flymyfinger : 我勸各位乖乖看戲就好 06/16 11:04
johnbill : https://i.imgur.com/KO5oLwM.jpeg 06/16 11:05
Drither: 那個包養網人最多XD 06/16 11:05
UD305 : 看不太懂這齣在演什麼,一開始不就嫂子自爆的?! 06/16 11:05
UD305 : 現在又說不想利用媒體炒作?! 06/16 11:05
jimmy199483 : 嫂子的目的到底是啥 整天放話 06/16 11:06
Krishna : 約失敗結果被女方不恥的意思嗎? 06/16 11:07
smalla830 : 這齣真的太八點檔了 06/16 11:08
Notker: 我妹上包養網被我發現= = 06/16 11:08
a26892296 : 台灣的籃球員真的很棒~時間重來我一定立志要打籃球 06/16 11:08
circus7788 : 對話紀錄直接拿出來比較實際喔 06/16 11:09
Parsons25 : 律師有看過嫂子的證據,看來真有這回事 06/16 11:09
kgb1019 : 提告了嗎= =? 06/16 11:10
outsi : 怎麼知道律師看過? 06/16 11:10
Peycere: 隔壁桌的人竟然在討論包養... 06/16 11:10
TopGun2 : 人家說,人妻不粘牙。怎麼這個就.. 06/16 11:10
KobeIchiro : 有證據就丟出來 一直在那邊放話演哪齣 06/16 11:11
asspig : 直接拿出證據拜託 06/16 11:12
Parsons25 : https://i.imgur.com/ed8vnzL.jpeg 06/16 11:12
kempsey : 無聊新聞,又不拿出對話紀錄,只會放話 06/16 11:13
vd422: 樓上是不是被包養 06/16 11:13
joejoe14758 : 放話天王建議問lulumi 06/16 11:13
BigHurt : 兄弟撕破臉了? 06/16 11:13
martell11655: 這告不了,拿出證據啊 06/16 11:14
Notif520 : 大嫂拜託快拿出證據好嗎 06/16 11:14
turkiali01 : 來證據 單手證據 06/16 11:15
lutano: 未看先猜這包養 06/16 11:15
joejoe14758 : 不是告刑事的話 公開證據沒差吧 06/16 11:16
jijuan : 兩邊都這麼強硬,但肯定有一方沒說實話。 06/16 11:16
joejoe14758 : 就對話有沒有的事情 06/16 11:16
jeVrana : 拿出證據我馬上挺 06/16 11:16
gn01246204 : 嫂子包餃子 06/16 11:18
muiwo: 一定又是這包養 06/16 11:18
Parsons25 : 對話如果很鹹濕,3500會被酸到退休,有的話還是私 06/16 11:19
Parsons25 : 下和解,不然我看籃球圈很難混下去 06/16 11:19
MylesTurner : 兩邊都一直放話.. 06/16 11:20
GooglePlus : 水啦 06/16 11:20
BAMB00 : 到底怎麼敢玩嫂子 兄弟不是感情很好嗎 06/16 11:20
sunuzo: 包養平台不意外 06/16 11:20
outsi : 假如真有也不會難混啊,三秒俠不就好好的 06/16 11:21
Pushyong : 證據趕快拿出來還不挺爆 06/16 11:23
Parsons25 : 玩嫂子跟玩女球迷差很多吧,更和況3500還要打這麼 06/16 11:26
Parsons25 : 久,敏哥快退休了 06/16 11:26
clean123 : 嫂子有對話就拿出來啊 06/16 11:26
UNIQC: 覺得包養網EY嗎 06/16 11:26
andyk27 : P季後賽讚啦 06/16 11:27
lavenderhsun: 很奇怪欸!大嫂也自願被玩? 06/16 11:27
iamsychen : 沒有證據先冷眼旁觀 06/16 11:28
outsi : 自願就不會爆開了,邏輯呢 06/16 11:29
lavenderhsun: 大嫂可能很缺錢?想要分一杯羹嗎? 06/16 11:29
dewaro: 包養網站葉配啦 06/16 11:29
melomelomelo: 沒證據,我是不信啦 06/16 11:29
A00610lol : 快點拿證據出來 我要吃瓜 06/16 11:30
ej32133 : 冠軍賽來了 06/16 11:31
creatives : 如果是真的 高國強也真孬 弟弟私約你老婆 你躲起來 06/16 11:31
creatives : 連屁都不敢放 你真孬 06/16 11:31
Elfego: 記者收了包養網多少啦 06/16 11:31
ben192726 : 冠軍賽討論度最高就是國王跟攻城獅 06/16 11:31
EPIRB406 : 國強自己老婆怎不管好…有的話就說出來吧 06/16 11:32
larryleepig : 有對話就拿出來血流成河啊,這樣放話沒比較好耶 06/16 11:36
imagineQQ : 這齣SOD是不是有演過 06/16 11:38
wailman : 爆點不夠還沒血流成河 06/16 11:38
Nicodim: 包養真亂 06/16 11:38
BigAFiveFive: 看證據說話,沒證據都當炒新聞 06/16 11:40
YouGot5566 : 證據直接亮出來不就好 在吵啥 06/16 11:40
GooglePlus : 大嫂應該比詐騙業配的誠信吧 06/16 11:41
ban1010 : 頂五馬上報 大聖跟蔡的連一篇都沒有 頂五根本蔡養 06/16 11:41
ban1010 : 的狗啊 06/16 11:41
Foning: 演藝圈一堆包養好嗎 06/16 11:41
btim : p又贏.... 06/16 11:42
kbten : 看戲 06/16 11:43
Human2003 : 證據或提告 選一個好嗎? 06/16 11:43
Blazeleo819 : 有對話紀錄就公佈出來一槍斃命 不要浪費社會資源處 06/16 11:43
Blazeleo819 : 理你們的家務事 06/16 11:43
AKNY: 政治圈一堆包養好嗎 06/16 11:43
Parsons25 : 女方都敢找律師了,手上一定有東西,沒公怖對話是 06/16 11:44
Parsons25 : 給3500機會吧 06/16 11:44
AnnWow : 拿不出證據再那邊一直放話 06/16 11:45
shifa : 所以報導蔡的鏡週刊是誰養的狗? = = 06/16 11:45
wsp151515 : 高國強: 06/16 11:46
mysister: 有錢人一堆包養好嗎 06/16 11:46
YouGot5566 : 有東西才不用找律師吧 對話紀錄貼出來國豪就倒了 06/16 11:47
Kidd0502 : 都找律師了 看來很難說了 06/16 11:47
Kidd0502 : 可以吃瓜看戲了 06/16 11:47
BigHurt : 下一步我看是高國豪要發道歉文了 06/16 11:48
jimmy199483 : 鏡週刊是T的冠名贊助商吧? 06/16 11:48
cir72: 學生妹被包養多嗎 06/16 11:48
Anderson2023: 高國強也轉發 06/16 11:48
beastkobe : 靠太精彩了吧,兄弟鬩牆 06/16 11:48
access4096 : http://i.imgur.com/o4FGzkd.jpg 06/16 11:48
MaRin0725 : P又贏 06/16 11:49
TurtLeKwei : 律師爽賺耶這波 反正大家都只會隔空喊話而已 律師笑 06/16 11:49
ATrain: 亞洲最大包養網上線啦 06/16 11:49
TurtLeKwei : 爛 06/16 11:49
amig0123 : 證據拿出來 直接了當 06/16 11:50
SC27 : 證據拿出來就結束了 一直拖 06/16 11:50
amig0123 : 99% 這種家務事都跟錢有關係 06/16 11:51
Suntia : 好了啦一直隔空喊話有什麼意思?證據拿出來啦 06/16 11:53
grado0802: 我哥上包養網被我抓包.. 06/16 11:53
joejoe14758 : 有時候發律師文是公關考量 把關係拉到各說各話階段 06/16 11:55
Johnyo : 國強不出來說話嗎 06/16 11:55
joejoe14758 : 時間久了 大家也遺忘了 06/16 11:55
GooglePlus : 你的國強已經轉發了 06/16 11:55
kinghung88 : 台女 證據呢? 06/16 11:57
smilejin: 有人包養過洋鬼子嗎 06/16 11:57
beastkobe : 高國強也轉發,代表兄弟應該也鬧翻了 06/16 11:57
ryanchen8582: 高國豪的妻子有沒有可能被蒙在鼓裡? 06/16 11:59
Anderson2023: 最後一行證據有給律師看了 06/16 12:01
ROBIN60216 : 鏡週刊也會報秉聖啊,不用帶風向 06/16 12:02
md1128 : 這嫂子是不是想去夢想家當啦啦隊 06/16 12:03
qusekii: 有錢人為啥都想包養 06/16 12:03
a1684114 : 沒事 劈+沒有這些還有什麼好看的 06/16 12:04
Iraq : !!! 06/16 12:04
timwu15 : 拿出證據來啊 不要一直放話 06/16 12:05
turkiali01 : https://i.imgur.com/0N11Rf9.jpeg 06/16 12:06
Parsons25 : 到時候3500可以學學胡金龍,稱手機被弟弟或朋友拿 06/16 12:06
Y949731: 有人被洋鬼子包養過嗎 06/16 12:06
Parsons25 : 去亂發訊息,然後裝死到退休 06/16 12:06
turkiali01 : 打排球了 打完踩LOGO再去隔壁吃自助餐 06/16 12:06
GodYi : 兄弟變陌生人 怎麼有點熟悉 06/16 12:07
GooglePlus : 哭說被盜就好了阿 06/16 12:07
aee08 : 這一看就是要談錢或是爭產的又不是要毀你名譽而已 06/16 12:07
T730733: 到底要多有錢才會想包養 06/16 12:07
aee08 : 怎麼可能那麼快直接公佈證據 06/16 12:07
ShinRuei : 3500準備轉國王了 06/16 12:07
caseywvt : 國強轉發那不是撕破臉了嗎 06/16 12:09
yy222499 : 真季後賽 06/16 12:10
bobon0921 : 水啦 每年的正戲上演 06/16 12:14
FireStation: 閨蜜上包養網還推薦我... 06/16 12:14
samsam80821 : 真沒想到會鬧成這樣 06/16 12:14
billabcddog : 律師有看過證據欸 06/16 12:14
bpq302302 : 高國強已經是陌生人了 06/16 12:17
skill8808 : 大嫂直接把證據拿出來不就好了 沒有的事要怎麼證明? 06/16 12:19
cplusplus426: 一直放話 直接丟證據不是比較快 06/16 12:19
Thobel: 包養? 06/16 12:19
orzbluesky : 說不願意給媒體大作文章 但媒體都報了 應該沒差了吧 06/16 12:22
dunkyou : 直接告一告了,還搞什麼頂上對決喔 06/16 12:23
Johseagull : 兄弟反目…乾… 06/16 12:25
LEOOOO : 要就像隔壁棚一樣直接貼對話紀錄出來,沒證據一直在 06/16 12:25
LEOOOO : 那邊放話沒有任何意義 06/16 12:25
Reji: 現在包養網都這麼直接嗎 06/16 12:25
ftvs : 男人要想清楚,沒錢女人會跑,手足家人再差會照應, 06/16 12:25
ftvs : 放任女人殺手足的,眾 06/16 12:25
dkl1027 : 這篇一直檢討受害者 06/16 12:26
ftvs : 叛親離 06/16 12:26
lb01833364 : 證據拿出來阿 06/16 12:26
Hathael: 歐美包養真的很平常嗎? 06/16 12:26
h311013 : 國王要了 06/16 12:28
brian21201 : 上面這些要證據的 證據真的出來只會說為什麼不私下 06/16 12:29
brian21201 : 解決吧XD 06/16 12:29
wailman : 已經發展到兄弟-1了? 06/16 12:30
cplusplus426: 超明顯想鬧大凹錢 不然有問題上法院就好了 吵啥 06/16 12:30
yovroc: 男友上包養網 該放生嗎 06/16 12:30
david80531 : 新北國王收 06/16 12:31
billy0857 : 有相關物證就秀出來,不要跟條瘋狗一樣一直放話 06/16 12:32
a123544714 : 哈哈 06/16 12:33
kobenash : 嫂子一直叫又拿不出證據,好笑了 06/16 12:33
kobenash : 有證據就快點拿出來一刀斃命啊 06/16 12:33
helgalie: 是這個包養平台嗎 06/16 12:33
r44621 : 所以我說那個證據呢 06/16 12:35
Facebook5566: 所以是高私約嫂子 現在嫂子爆料 高否認 這樣? 06/16 12:36
yamai7777 : 就公佈了吧 不用幫他留面子了XD 06/16 12:40
Jamez : 肯定是跟錢有關 原住民 06/16 12:40
andypan898 : 好了啦證據先拿出來不然就只是在蹭 06/16 12:43
OREOMZA: 交男友跟包養有什麼差別 06/16 12:43
beastkobe : 嫂子直接錄取夢想家啦啦隊,國豪直接錄取國王,雙 06/16 12:44
beastkobe : 贏結案 06/16 12:44
turkiali01 : 記得不要搶別人C位 不然有人會生氣 06/16 12:48
a53189360 : 證據 快點 06/16 12:51
ppo7741 : 哇敢這麼硬 有證據? 06/16 12:52
punjab: 包養網到底在紅什麼? 06/16 12:52
LMGlikeshit : 考慮3500的人品 我比較相信大嫂 06/16 12:55
cow1487 : PG Kao 06/16 12:57
Lhmstu : 證據先拿出來吧,不懂幹嘛不拿 06/16 12:57
ban1010 : 國強這一兩天還在新竹hub教小朋友籃球 兄弟以後還 06/16 13:00
ban1010 : 有辦法一起在獅嗎 兩個都互相退追了 06/16 13:00
sashare: 有人被包養 06/16 13:00
su06su06 : 工程師冠軍賽 06/16 13:01
turkiali01 : 真。兄弟鬩牆 06/16 13:02
joejoe14758 : https://i.imgur.com/Zubr4bU.png 06/16 13:02
calvin0319 : 高國豪老婆現在有搞對重點發飆嗎哈哈 06/16 13:09
KEDEN : 滿納悶的 高國強工作應該也不保了 06/16 13:11
sijiex: 求包養...管飽就好XD 06/16 13:11
gn1698 : 卡 06/16 13:16
bbrealtalk : 看來豪老婆開始轉移重點… 06/16 13:17
TurtLeKwei : 反正弄到兩敗俱傷 有能力的人還是會再被簽的 繼續搞 06/16 13:17
TurtLeKwei : 下去真難看 06/16 13:17
King5566 : 法律夏令營 啟動 06/16 13:20
VLADINA: 阿姨!我不想努力了(求包養) 06/16 13:20
ntusimmon : P+各式醜聞屌打台灣運動 06/16 13:22
TurtLeKwei : 因為台灣人就喜歡腥羶色啊 一直轉發這類的新聞 沒人 06/16 13:25
TurtLeKwei : 要看的話 記者還會作沒有流量的事嗎 大家助長的 06/16 13:25
transfight : 哈哈哈哈哈哈哈哈哈哈哈哈哈哈 06/16 13:26
calvin0319 : 高國豪也可能要確定自己一直都有能力… 06/16 13:27
odemagus: 有沒有富二代要包養 06/16 13:27
joejoe14758 : 台籃整場看下來能吹的也沒幾球 是要討論啥 06/16 13:29
UD305 : 他說沒有而妳有證據,直接攤開來一刀斃命不好嗎? 06/16 13:29
UD305 : ! 06/16 13:29
joejoe14758 : 再不討論腥羶色就沒東西討論了 06/16 13:29
spa790jury48: 哥哥從高中開始就被弟弟壓在頭上QQ 06/16 13:30
yes500: 身邊有朋友被包養 06/16 13:30
zxc7 : 統神也不會私約 ktv阿== 來今天要拍的是早餐吃到飽 06/16 13:32
Ryan119 : 國王要了 06/16 13:34
TurtLeKwei : 黑的 白的 只要能有流量 就是好的 06/16 13:38
feng990719 : 置板凳 06/16 13:39
xvited945 : 過了這麼久證據到底什麼時候要拿出來? 06/16 13:48
alexantiy: 亞洲最大包養平台上線了 06/16 13:48
BigAFiveFive: 沒轉移重點啊 當初他們發的聲明也是有造謠這事 06/16 13:49
tnfsh01008 : 有懶人包嗎QQ 06/16 13:53
sumaihui : 真實八點檔?? 06/16 13:59
stanfore : https://i.imgur.com/5uHLFVt.jpeg 06/16 13:59
flyway : 真亮 06/16 14:02
sowrey: 這個包養網正妹好多 是真的嗎 06/16 14:02
HinakoMizuki: 哎唷國豪沒有輸?! 06/16 14:05
possible322 : 女的如果有證據拿出來就贏了 根本只在放話 06/16 14:17
outsi : 我等了一個早上就等到這麼弱的回應? 06/16 14:18
forelsket : 訊息量好大 06/16 14:21
forelsket : 大嫂是前任 現任是小三 前任分手跟哥哥結婚 06/16 14:22
cw758: 真的有這麼多人在找包養 06/16 14:22
HShine : 餃子好吃欸 06/16 14:23
nnkj : 高國華表示 06/16 14:27
outsi : 高國華的名言,樓下幫說 06/16 14:28
ABC0000 : 球鞋事件… 06/16 14:34
a11011788 : 好吃不過餃子 比較好奇兄弟關係現在怎樣了 06/16 14:36
ludi: 有人可以分析一下包養平台的差異嗎 06/16 14:36
outsi : 會變成表兄弟嗎? 06/16 14:37
SCLPAL : ????? 06/16 14:48
beastkobe : 高國強這樣怎麼混下去 06/16 15:04
sunset02417 : 是我錯覺嗎 原住民朋友的老婆的關係? 06/16 15:15
Whitetext : 有高國強的ig嗎? 06/16 15:19
peernut: 那個包養網人最多XD 06/16 15:19
leota : 我愛的大場面 06/16 15:23
smalla830 : 他們兄弟不是感情很好嗎? 06/16 15:46
smalla830 : 蛤 劇情真的是這樣? 06/16 15:47
calvin0319 : 大嫂是前任….? 06/16 15:48
bny : 這才是我熟悉的季後賽! 06/16 15:56
xikimi: 我妹上包養網被我發現= = 06/16 15:56
liafree : P又贏了 06/16 16:02
foRestMan : 我記得國豪的前女友不是在美國認識在一起的,是這個 06/16 16:18
foRestMan : 大嫂嗎 06/16 16:18
ZEALOTGO : 訊息拿出來不就一刀斃命 06/16 17:13
PttCraft : 沒拿出訊息都不能當真 06/16 17:31
Avero: 隔壁桌的人竟然在討論包養... 06/16 17:31
ndilavril : 雞排要切小辣 06/16 17:46
iverboy : 蠻無聊的,私約又如何 06/16 18:03
outsi : 私約沒怎樣?三觀沒問題嗎? 06/16 18:31
misson : 嫂子賣餃子、實在好吃欸 06/16 19:15
k314152026 : 證據拿出來!一直放話做啥 06/16 21:31
ejoz: 樓上是不是被包養 06/16 21:31
lin1127 : 兄弟互退追了 看來真的鬩牆了 06/17 00:38
gomotion : 這手法厲害吧,你不承認到時證據出來就更難挽回了XD 06/17 04:43
asq176 : 3500之前不是還有球鞋 06/17 06:32
hank791221 : 這樣兄弟間也翻臉了吧 06/17 07:35
Uro5566 : 大嫂到底想幹嘛? 為什麼不直接公佈截圖? 06/17 07:54
FishRoom: 未看先猜這包養 06/17 07:54
abobstar : 直接公布不就好了,在那邊543一堆 06/17 08:09
wallace7073 : 不知道這次有幾秒? 06/17 13:02
baseballnut : 大嫂嘲諷弟媳是小三是什麼莫名的指控 06/17 13:56
littlea : 其實一刀斃命也不會怎樣 阿敏都被確認了 也沒怎樣 06/17 15:04
littlea : 照樣打球 p迷依然愛 06/17 15:04
KsiR: 一定又是這包養 06/17 15:04