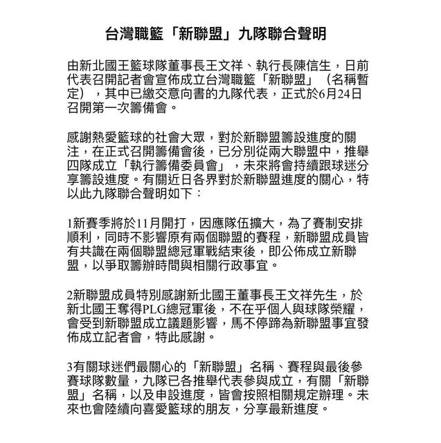
體育大叔 「新聯盟」是「反清復明」的神秘組織嗎? 上周六新北國王董事長王文祥跳出來說要籌組新聯盟,除了說PLG和T1共9隊要參與之外,其他資訊一問三不知,還被譏為「不知所云聯盟」。 很多球迷都覺得,這個「新聯盟」根本是玩假的,只是要對不贊成合併的富邦和璞園逼宮而已。 但昨天深夜,就發出了一個神秘的「9隊聯合聲明」,幫大家整理一下懶人包。 1. 昨天9隊已進行第一次進行籌備會議。 2. 推舉4隊成立「執行籌備委員會」。 3. 新賽季將於11月開打。 4. 感謝王文祥上周六出來開記者會。 5. 會持續分享「新聯盟」的進度。 看起來這新聯盟是要玩真的,但大叔覺得這9隊聯合聲明最大的疑點是,這「9隊」到底是哪9隊?雖然大家都知道,但他們還是不肯明講,而且在聲明最後,也沒有這9隊的署名。 就連這個聲明,也是由一個「Newtwbblg2024」帳號發給籃球記者,但這個帳號沒有署名,到底是誰發的?也沒有人知道。 搞得這麼神秘,大叔還以為新聯盟是什麼「反清復明」的秘密組織。 為什麼要這麼神秘?很有可能就是其他8隊還是在「觀望」中,不敢冒然上車,而且隨時要「落跑」,連自己的隊名都不敢曝光,參與「反清復明」的決心要打上問號。 台籃的季外永遠比球季精彩,昨晚這個9隊聯合聲明發出來後,大叔想,台籃今年應該會擁有一個很精彩的夏天。 #PLG #T1 #新聯盟 https://i.imgur.com/L2zYioK.jpeg
https://reurl.cc/RqGq2e ----- Sent from JPTT on my iPhone -- ※ 發信站: 批踢踢實業坊(ptt-site.org.tw), 來自: 101.12.17.157 (臺灣) ※ 文章網址: https://ptt-site.org.tw/basketballTW/M.1719278706.A.36C
skynate : 聯合聲明不就跟體育大叔你的FB文一樣 沒料 06/25 09:28
Luka7714 : 大叔的日常不知所云 06/25 09:28
gary67 : 反清復明XD 06/25 09:29
gigiabc : 喔是喔55555 06/25 09:29
xrkismh614 : 腦補廢話大叔 06/25 09:30
Avero: 包養? 06/25 09:30
poz93 : 把網友的話拿來用的 06/25 09:31
yuchiwang : 廢文 超級廢文 06/25 09:32
DukeEz : 沒料大叔 FB底下還一堆瞎子信徒 06/25 09:32
pounil : 524的FB嗎 06/25 09:32
gigiabc : 職籃時代已經網民國走了 清朝人還以為是明朝打回來 06/25 09:33
ejoz: 現在包養網都這麼直接嗎 06/25 09:33
sodastream : 大叔有料 06/25 09:33
JediYoda : 二哥洗白 這咖沒有 06/25 09:34
pounil : 廢話 覆述 假感性結尾 06/25 09:34
sleepallway : 這啥小廢文 誰來提案禁止這咖跟G8 06/25 09:35
s66449 : 呵 06/25 09:35
FishRoom: 歐美包養真的很平常嗎? 06/25 09:35
ChrisPaul03 : 大叔的盛夏光年 真感人 06/25 09:35
sd09090 : 看不懂 06/25 09:36
su06su06 : #憑甚麼 06/25 09:36
reason825 : 這個也是看球看到變基本教義派 06/25 09:43
johnbill : 大叔笑死 反清復明 天地會 06/25 09:43
KsiR: 男友上包養網 該放生嗎 06/25 09:43
bobon0921 : 別浪費時間看這個大叔了 06/25 09:44
s31127 : 蹭大叔 06/25 09:45
HelloBonj0ur: 大叔是在騙稿費嗎?看完整篇得到的資訊量跟沒看一樣 06/25 09:48
ssshleo : 誰是韋小寶 06/25 09:48
belili : 天地會!? 06/25 09:48
peoples: 是這個包養平台嗎 06/25 09:48
Y1999 : 新聯盟是反清復明,所以他的意思是P+要被革命惹嗎 06/25 09:51
johnbill : 等等 這樣開國元老 一起反==? 06/25 09:54
stone801118 : 喔 你誰 06/25 09:54
LMGlikeshit : 又一個翠亨村民崩潰 06/25 09:57
a30019123 : 大叔跟G8 兩個自以為有料的沒料仔 06/25 09:57
wilmer: 交男友跟包養有什麼差別 06/25 09:57
access4096 : 哈哈哈哈哈 06/25 09:59
ppo7741 : 說了跟沒說差不多 06/25 10:00
zxcchiou : 笑死 這在講三小XD 06/25 10:06
ROBIN60216 : 有題材趕快出來刷存在感 06/25 10:08
Y1999 : P+其他隊伍=袁世凱,地方軍閥自己反清 06/25 10:09
badlip: 包養網到底在紅什麼? 06/25 10:09
bjqs0827 : 攻山暁 06/25 10:19
bjqs0827 : 所以陳禁男是誰 06/25 10:20
kbten : 喔! 06/25 10:20
weil9890227 : 大叔阿大叔~ 你發這種文章大家會很擔心你呀 06/25 10:23
shifa : 這是說之前意向書都是放在月餅裡面的意思嗎 06/25 10:24
piggyoil: 有人被包養 06/25 10:24
shifa : 還是要看腳底板? 06/25 10:24
CavendishJr : 所以王董是鄭成功,新聯盟是南明 06/25 10:28
andyk27 : 稿費這麼好賺 還有缺嗎 06/25 10:51
bny : 通篇廢話 還反清復明勒... 06/25 11:28
cccmn : 乾脆講是偽滿州國聯盟 06/25 11:56
TwixBar: 求包養...管飽就好XD 06/25 11:56
wangf1112 : 廢話大叔 06/25 12:22
kevin0857 : 這咖真的可以完全忽視他 06/25 12:51
dickiesboyss: 欠檢舉 06/25 18:33
serv828 : 體育大叔 06/25 21:40