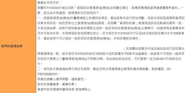
最近因為想自己更換機油,於是上網搜尋了廢機油如何回收的問題。 爬了PTT和各大網站 都沒有統一的訊息,或者資訊已經過期很久都沒有更新。於是決定找高雄市環保局溝通( 輸贏?),再要求不給我答覆就要投訴監察院的情況下,得到了以下回覆: (以下內容限高雄市,非高雄市請自行跟你們的環保局輸贏) 1.廢潤滑油(機油)非屬環境部公告應回收項目,由各縣市自行評估規劃,高雄市的資源回 收車是沒有回收一般民眾的廢機油。 2.環境部的資源回收網有一份廢潤滑油回收站點(就是連車行自己不知道有上榜的那份) ,高雄市環保局有在04月17日至24日抽查屬於高雄市的109家車行,確認可以協助一般民 眾回收廢潤滑油(機油),未有反應拒收情形。如果有人遇到拒收的情形,請找環保局的黃 承辦聯繫,聯絡電話:07-7351500#2311,環保局局將協助告知該單位修正 這邊附上快速連結: https://recycle.moenv.gov.tw/QA/pdf/廢潤滑油回收站點.pdf 3.關於中油只回收國光牌廢潤滑油的問題,環保局也在113年04月24日聯繫高雄市的6家中 油直營站,皆表示可協助一般民眾回收自行更換之少量廢潤滑油(機油)(不限國光牌)。同 樣地,如果有遇到問題請找環保局的黃承辦聯繫,聯絡電話:07-7351500#2311 雖然經過二次抗議才得到強而有力的回覆,但總算最後的回覆是很好的,因此在這邊分享 給大家,讓大家有2024年最新的資訊,讓有需要自己更換機油的人不用再擔心廢油如何處 理,也不用再亂倒水溝破壞環境了。正確的回收才能有效的保護環境,也感謝環保局的黃 承辦最後給這麼用心的回覆,希望大家以後都可以開開心心的更換機油。 下面附上整個對話,因部分牽涉隱私就塗掉了 https://i.imgur.com/dmC11e7.jpeg
-- ※ 發信站: 批踢踢實業坊(ptt-site.org.tw), 來自: 101.9.192.212 (臺灣) ※ 文章網址: https://ptt-site.org.tw/biker/M.1714131718.A.FB9
jekyllhsu: 推用心,這樣家裡的機油就知道要拿到哪 61.227.224.91 04/26 19:57
jekyllhsu: 去了 61.227.224.91 04/26 19:57
xxx22088: 真的有人會倒水溝嗎……?!223.141.165.112 04/26 20:00
pubmetal: 連結錯誤,登入資源回收網也找不到 27.105.103.182 04/26 20:12
meowgy: 幹嘛倒水溝,裏面塞一堆廢紙,丟垃圾拿去 125.229.68.192 04/26 20:15
izilo: 到底要多有錢才會想包養 125.229.68.192 04/26 20:15
meowgy: 燒掉就好了 125.229.68.192 04/26 20:15
roadmanjia: 台中環保局會叫你去倒汽機車行XD 45.133.176.69 04/26 20:17
budaixi: 老話題了,終究是要燒掉的。 36.232.231.1 04/26 20:26
tony120480: 連結沒錯吧?點下去是下載一個pdf檔。 101.9.192.212 04/26 20:29
tony120480: 不然就搜尋「資源回收網」,首頁點選 101.9.192.212 04/26 20:29
SEDAP: 閨蜜上包養網還推薦我... 101.9.192.212 04/26 20:29
tony120480: 「資訊與服務-常見問答」,輸入關鍵字 101.9.192.212 04/26 20:29
tony120480: 「廢潤滑油」,點選「一般民眾如何處 101.9.192.212 04/26 20:29
tony120480: 理使用過後之廢潤滑油(機油)?」文 101.9.192.212 04/26 20:29
tony120480: 案中即可點選下載「廢潤滑油回收站點 101.9.192.212 04/26 20:29
roc074: 準備一個塑膠袋,裡面放一些舊報紙,140.138.176.153 04/26 20:32
TUZom: 包養?140.138.176.153 04/26 20:32
roc074: 然後開始更換機油,最後包起來丟垃圾桶。140.138.176.153 04/26 20:32
roc074: 別去找那些亂七八糟的方式了,環保局不會140.138.176.153 04/26 20:33
roc074: 理的。140.138.176.153 04/26 20:33
tony120480: 廢機油是柏油路面的原料,是可以回收 101.9.192.212 04/26 20:40
tony120480: 再利用的 101.9.192.212 04/26 20:40
Jiulon: 現在包養網都這麼直接嗎 101.9.192.212 04/26 20:40
windointe: 我DIY後的機油都用「家庭號的5000ml泰 114.46.33.215 04/26 20:42
windointe: 山桶裝水桶「慢慢累積滿之後去機車行 114.46.33.215 04/26 20:42
windointe: 倒…一次花個50元請老闆讓你倒目前都可 114.46.33.215 04/26 20:42
windointe: 以XD 114.46.33.215 04/26 20:42
roadmanjia: 50元倒機油?? 45.133.176.69 04/26 20:43
laetuon: 歐美包養真的很平常嗎? 45.133.176.69 04/26 20:43
roadmanjia: 不是50元換齒輪油然後順便倒嗎? XD 45.133.176.69 04/26 20:44
spp782002: 跟一般垃圾一起燒掉 114.25.33.61 04/26 20:44
roadmanjia: 廢機油原則上要回收沒錯但看你量沒有 45.133.176.69 04/26 20:53
roadmanjia: 對我們來說還是丟垃圾比較方便 45.133.176.69 04/26 20:53
js52666: 丟垃圾車114.137.249.170 04/26 20:53
slot365: 男友上包養網 該放生嗎114.137.249.170 04/26 20:53
donation12: 我家附近加油站有在收,機車行也收 114.24.205.25 04/26 21:40
donation12: 有禮貌點,跟老闆說一聲 114.24.205.25 04/26 21:41
tin989: 推用心,謝謝分享 42.74.29.74 04/26 21:52
SV650: 我問了附近二家機車行,都可以倒 180.217.215.37 04/26 21:54
tim956: 中油有附設快速保養廠的都可以丟 去的時 223.138.33.23 04/26 22:53
colortea: 是這個包養平台嗎 223.138.33.23 04/26 22:53
tim956: 候問一下就好 223.138.33.23 04/26 22:53
YcL5566: 機車行回收廢油可以賣錢 找一間熟的倒給 39.10.24.130 04/26 23:04
YcL5566: 他就好= = 39.10.24.130 04/26 23:04
sonofgod: 車行一定會收 這可以賣的 220.133.79.134 04/26 23:44
Eide: 灌溉爐渣米(X) 114.27.39.147 04/27 00:43
glenber: 交男友跟包養有什麼差別 114.27.39.147 04/27 00:43
reborn6229: 倒水溝 不如丟垃圾車 42.77.68.138 04/27 00:56
godchildtw: 台北市垃圾車後面資源回收車可以收, 114.25.38.105 04/27 01:03
godchildtw: 裝回瓶子裡蓋好交給清潔隊。 114.25.38.105 04/27 01:03
pingan0202: 我都裝袋裡面放木屑或吸油棉絮 吸完 219.70.225.80 04/27 01:04
pingan0202: 打包丟垃圾車 219.70.225.80 04/27 01:04
Kimbel: 包養網到底在紅什麼? 219.70.225.80 04/27 01:04
kimula01: 機油亂倒污染土地很嚴重 122.116.216.54 04/27 01:31
johnny9667: 新北市不能回收廢機油了 1.171.158.46 04/27 02:00
ashburr: 政府只顧著收重稅,最好會關心= = 1.161.154.244 04/27 02:38
qq204: 政府連一般回收都做表面了 36.237.133.101 04/27 03:19
aaaaaxxxxx: 推用心111.254.134.226 04/27 06:02
tale1890: 有人被包養111.254.134.226 04/27 06:02
cr7hsa: 現在真的還會有人用倒水溝這種落後不環保 223.138.33.172 04/27 06:03
cr7hsa: 的處理?回收車不收就找個願意收廢油車行 223.138.33.172 04/27 06:03
cr7hsa: ,或省事就包在垃圾袋裡一起丟垃圾車就好 223.138.33.172 04/27 06:03
cr7hsa: 。 223.138.33.172 04/27 06:03
Horn5201: 新北只有中油跟機車行 27.240.170.23 04/27 07:23
waterway: 求包養...管飽就好XD 27.240.170.23 04/27 07:23
makigoto0202: 某幾樓真的不要亂教,鄉下或許可以 223.138.76.148 04/27 09:09
makigoto0202: 包在垃圾裡面丟垃圾車,不過很多縣 223.138.76.148 04/27 09:09
makigoto0202: 市都會破袋檢查,輕則退回嚴重點還 223.138.76.148 04/27 09:09
makigoto0202: 會被開單 223.138.76.148 04/27 09:09
PTTCH: 因為小孩的鼻子過敏,所以衛生紙用量大,一223.136.160.229 04/27 09:27
mark1888: 阿姨!我不想努力了(求包養)223.136.160.229 04/27 09:27
PTTCH: 個月就可以裝一大包用過的衛生紙,機車的廢223.136.160.229 04/27 09:28
PTTCH: 機油倒進去,吸飽吸滿,丟上垃圾車,廢機油223.136.160.229 04/27 09:28
PTTCH: 就跟著垃圾一起燒223.136.160.229 04/27 09:29
ctes940008: 有些地方不是進焚化爐,是進掩埋場。122.121.237.156 04/27 09:36
ajax4444: 裝垃圾袋還要去買報紙、木屑、棉絮 1.200.253.17 04/27 09:40
Quaranta: 有沒有富二代要包養 1.200.253.17 04/27 09:40
DimlyLit: 每次十多cc倒在 拉屎紙、鼻涕紙、尻尻紙111.240.168.142 04/27 10:19
DimlyLit: 上111.240.168.142 04/27 10:19
DimlyLit: 打包丟垃圾車焚化爐會你燒掉,不要糾結111.240.168.142 04/27 10:20
tony120480: 相信很多車行還是會接受廢油,但車行 101.9.192.212 04/27 10:22
tony120480: 畢竟是私人的,沒有責任義務處理每個 101.9.192.212 04/27 10:22
schlemm: 身邊有朋友被包養 101.9.192.212 04/27 10:22
tony120480: 人的廢機油,如果因不划算而拒收也是 101.9.192.212 04/27 10:22
tony120480: 正常的。 這次會非常強硬的問環保局是 101.9.192.212 04/27 10:22
tony120480: 因為我覺得廢油回收是政府的責任,必 101.9.192.212 04/27 10:22
tony120480: 須要有不得拒收的單位才是正確的,至 101.9.192.212 04/27 10:22
tony120480: 少現在確定高雄市的中油是不會拒收的 101.9.192.212 04/27 10:22
Wirol: 亞洲最大包養平台上線了 101.9.192.212 04/27 10:22
tony120480: ,這樣可以確保廢機油有一個回收責任 101.9.192.212 04/27 10:22
tony120480: 的單位。 101.9.192.212 04/27 10:22
roadmanjia: 某樓活在都市好棒棒 其他人都在鄉下阿 45.133.176.69 04/27 10:31
ice1015: 以前回收大宗是去那?先搞清楚 101.10.92.239 04/27 10:51
ice1015: 不要聽到回收就好棒 也就是拿去重油鍋爐 101.10.92.239 04/27 10:51
marecht: 這個包養網正妹好多 是真的嗎 101.10.92.239 04/27 10:51
ice1015: 燒而已 道路瀝青根本用不了這麼多 101.10.92.239 04/27 10:51
ice1015: 但重油鍋爐近年淘汰漸多 回收商沒地方銷 101.10.92.239 04/27 10:51
ice1015: 沒發現大概三五年起 連車行都不收了嗎 101.10.92.239 04/27 10:51
ice1015: ? 101.10.92.239 04/27 10:51
ice1015: 雙北要買環保袋還是有點方便 至少沒人跟 101.10.92.239 04/27 10:51
riokio: 真的有這麼多人在找包養 101.10.92.239 04/27 10:51
ice1015: 我機歪過裡面裝啥 101.10.92.239 04/27 10:51
tony120480: 回收是去哪已經超越我可以解決的範圍 101.9.192.212 04/27 10:58
tony120480: ,就像資源回收車80幾趴也都燒掉,難 101.9.192.212 04/27 10:58
tony120480: 道我們就都不回收分類嗎? 我只能做 101.9.192.212 04/27 10:58
tony120480: 到要求市府給我一個廢油回收的責任單 101.9.192.212 04/27 10:58
wiimas: 有人可以分析一下包養平台的差異嗎 101.9.192.212 04/27 10:58
tony120480: 位,至於回收後的再生系統,這問題連 101.9.192.212 04/27 10:58
tony120480: 總統都解決不了 101.9.192.212 04/27 10:58
bada: 塞點廢布毛巾當一般垃圾 還幫垃圾車斗潤滑== 111.249.28.243 04/27 11:11
ice1015: 上面講了一堆可以自行處理的方法都沒在 101.10.92.239 04/27 11:12
ice1015: 看 101.10.92.239 04/27 11:12
Branlli: 那個包養網人最多XD 101.10.92.239 04/27 11:12
ice1015: 一天到晚政府政府的 簡而言之 101.10.92.239 04/27 11:12
ice1015: 就為了幾個自行換油的 所以政府要開辟回 101.10.92.239 04/27 11:12
ice1015: 收管道 101.10.92.239 04/27 11:12
ice1015: 我管你花多少稅金 我管你是拿去燒還是真 101.10.92.239 04/27 11:12
ice1015: 的回收 101.10.92.239 04/27 11:12
Cinedt: 我妹上包養網被我發現= = 101.10.92.239 04/27 11:12
ice1015: 反正我要省錢 101.10.92.239 04/27 11:12
ice1015: 反正我只要有地方丟就好 101.10.92.239 04/27 11:12
ice1015: 反正我不要想辦法解決 都是政府的錯 都 101.10.92.239 04/27 11:12
ice1015: 是政府不好 101.10.92.239 04/27 11:12
ice1015: 是不是拿去給車行換油就沒這些問題了XDD 101.10.92.239 04/27 11:12
Drither: 隔壁桌的人竟然在討論包養... 101.10.92.239 04/27 11:12
tony120480: 現在流行腦補一堆話的嗎?政府本來就 101.9.192.212 04/27 11:48
tony120480: 該建立起廢油回收點,如果我只是要省 101.9.192.212 04/27 11:48
tony120480: 錢有地方丟,我丟垃圾車不就好了?我 101.9.192.212 04/27 11:48
tony120480: 幹嘛大費周章跟環保局要求給我一個責 101.9.192.212 04/27 11:48
tony120480: 任回收站? 好好一篇文章還要被臭成 101.9.192.212 04/27 11:48
Notker: 樓上是不是被包養 101.9.192.212 04/27 11:48
tony120480: 我說都是政府的錯,這年頭怪人也真多 101.9.192.212 04/27 11:48
RonanXidi: 給路邊的狗狗喝就好,謝謝。 180.217.16.63 04/27 11:52
roadmanjia: 沒有臭你啊 大家都可以發表不同的意見 45.133.176.69 04/27 12:18
roadmanjia: 只是你覺得別人沒認同你就覺得在臭? 45.133.176.69 04/27 12:19
roadmanjia: 也不是每個縣市的環保局都像高雄诶 45.133.176.69 04/27 12:19
Peycere: 未看先猜這包養 45.133.176.69 04/27 12:19
roadmanjia: 台灣也不是圍繞著你在運作 45.133.176.69 04/27 12:19
tony120480: 我是針對上面那個ice ,拜託,他那種 101.9.192.212 04/27 12:41
tony120480: 用字遣詞還不是在臭喔?硬要在那邊扣 101.9.192.212 04/27 12:41
tony120480: 帽子說我一天到晚政府政府的 101.9.192.212 04/27 12:41
bryantmonkey: 感謝 114.39.95.67 04/27 12:46
vd422: 一定又是這包養 114.39.95.67 04/27 12:46
HsihHan: 依規定車行也是要交給機構處理 所以 114.47.38.108 04/27 13:02
HsihHan: 他不收 不是利益衝突 就是下一手也拒收 114.47.38.108 04/27 13:02
HsihHan: 當年取消公營回收廢油 是因市場漸健全 114.47.38.108 04/27 13:02
HsihHan: 但若像上次回收市場失靈了 環境部確實該 114.47.38.108 04/27 13:02
HsihHan: 跳出來解決回收機制 但後來仍然造成 114.47.38.108 04/27 13:02
lutano: 包養平台不意外 114.47.38.108 04/27 13:02
HsihHan: 大家的困擾 那也該譴責沒錯啊 114.47.38.108 04/27 13:02
HsihHan: 這也算是減少空汙政策的副作用之一 114.47.38.108 04/27 13:02
HsihHan: 可見政策配套仍有思慮不周之處 114.47.38.108 04/27 13:02
nowitzkixd: 社區大樓 一般垃圾直接丟一丟 110.28.8.136 04/27 13:19
reborn6229: 我在台東 確實是鄉下啦 223.138.4.71 04/27 13:22
muiwo: 覺得包養網EY嗎 223.138.4.71 04/27 13:22
xc2v: 非屬環境部公告應回收項目..不就表示丟一般 114.46.32.2 04/27 13:22
reborn6229: 也打電話問過清潔隊 223.138.4.71 04/27 13:22
xc2v: 就好 114.46.32.2 04/27 13:22
reborn6229: 清潔隊回答我不收 223.138.4.71 04/27 13:22
coldcolour: 家裡已經囤5L三桶了 也打算木屑處理 114.34.83.59 04/27 14:48
sunuzo: 包養網站葉配啦 114.34.83.59 04/27 14:48
ui9317: 終究都要送去水泥窯燒掉 直接當一般垃圾 39.14.48.185 04/27 15:08
ui9317: 丟垃圾車 39.14.48.185 04/27 15:08
benfour: 有時候焚化爐也會噴油來幫助燃燒 106.64.168.222 04/27 15:16
pureluck: 高雄一律推薦去中華路熱河的油品家,有 61.221.189.241 04/27 15:20
pureluck: 工具給你DIY還有油桶讓你倒廢油 61.221.189.241 04/27 15:20
UNIQC: 記者收了包養網多少啦 61.221.189.241 04/27 15:20
ashburr: 以前廢機油可以賣錢,現在很像沒有了,店 1.161.154.244 04/27 15:53
ashburr: 家都要自行付費處理廢機油,我覺得像這種 1.161.154.244 04/27 15:54
ashburr: 只能集合大家的力量,建立一個APP,尋找 1.161.154.244 04/27 15:55
ashburr: 各個縣市願意接受、付費處理廢機油的點, 1.161.154.244 04/27 15:56
ashburr: 這也沒辦法,人民的選擇,貪污政府只顧著 1.161.154.244 04/27 15:56
dewaro: 包養真亂 1.161.154.244 04/27 15:56
ashburr: 炒房,隨著房家越高,車行肯定也會想辦法 1.161.154.244 04/27 15:57
ashburr: 賺更多錢。 1.161.154.244 04/27 15:58
budaixi: 破袋檢查就用點腦啊,木屑、布、衛生紙 36.232.221.159 04/27 15:58
budaixi: ,日本是用凝固劑,不然真的倒水溝喔。 36.232.221.159 04/27 15:58
ashburr: 有工匠精神的車行,集合大家的力量持續 1.161.154.244 04/27 15:59
Elfego: 演藝圈一堆包養好嗎 1.161.154.244 04/27 15:59
ashburr: 支持,感染其他車行。 1.161.154.244 04/27 16:00
ashburr: 日本水溝超乾淨,被發現應該直接社會死亡 1.161.154.244 04/27 16:01
eddy13: 推 114.137.26.96 04/27 16:40
DimlyLit: 喔,忘了可能還有進掩埋場的地區,確認111.240.168.142 04/27 18:02
DimlyLit: 是進焚化爐再批次處理了111.240.168.142 04/27 18:02
Nicodim: 政治圈一堆包養好嗎111.240.168.142 04/27 18:02
yao03911: 現在機車行不一定給倒了吧,以前能賣, 106.64.128.43 04/27 18:23
yao03911: 現在好像變成花錢請人來收 106.64.128.43 04/27 18:23
guhan: 新北環保局:回收點查詢118.231.137.149 04/27 19:20
guhan: https://recycle.ntpc.gov.tw/Article/Con118.231.137.149 04/27 19:20
guhan: tent/23118.231.137.149 04/27 19:20
Foning: 有錢人一堆包養好嗎118.231.137.149 04/27 19:20
guhan: 補樓上縮網址118.231.137.149 04/27 19:22
guhan: https://reurl.cc/vaeo7l118.231.137.149 04/27 19:22
aika5512308: 政府不想理就自己偷偷…111.242.120.218 04/27 20:14
ashburr: 對沒錯自己偷偷,工地板模也用到機油,還 1.161.154.244 04/27 20:47
ashburr: 不是... 1.161.154.244 04/27 20:47
AKNY: 學生妹被包養多嗎 1.161.154.244 04/27 20:47
ashburr: 家庭廢水也是直接流進水溝,黃委員狗吠 1.161.154.244 04/27 20:52
ashburr: 火車,準總統態度還是傲慢... 1.161.154.244 04/27 20:52
ashburr: 還要懲處基層員工,薪水已經...哀... 1.161.154.244 04/27 20:54
ti1990: 感謝 49.158.133.69 04/27 21:10
kiopl: 這種不是都公告一回事 實際一回事嗎 去中 1.200.20.92 04/27 21:27
mysister: 亞洲最大包養網上線啦 1.200.20.92 04/27 21:27
kiopl: 油大概還是要吵半天 1.200.20.92 04/27 21:27
bc893503: 我都拿去倒公司機台內 218.164.84.251 04/27 22:03
qmaper: 現在還是能賣啦~機車行有收 220.132.10.249 04/27 22:23
spravis: 如果設有廢油回收點的確方便 111.71.38.145 04/27 22:29
spravis: 但其實機車行一般都能幫忙回收啦 111.71.38.145 04/27 22:30
cir72: 我哥上包養網被我抓包.. 111.71.38.145 04/27 22:30
alvptt: 適量倒進廁所裝衛生紙的垃圾桶分次丟垃圾 114.40.17.246 04/27 22:34
alvptt: 車就好 114.40.17.246 04/27 22:34
ajax4444: 請問廢機油空瓶是丟回收車、垃圾車? 1.200.253.17 04/28 00:03
ajax4444: 還有機車行的機油空瓶是丟哪裡? 1.200.253.17 04/28 00:04
roadmanjia: 瓶子一律是回收阿 45.133.176.57 04/28 00:25
ATrain: 有人包養過洋鬼子嗎 45.133.176.57 04/28 00:25
dsa3717: 我就說機油回收站其實是可以嘗試的生意 42.70.228.55 04/28 18:15
gameguy: 環保局不處理,找市長 穩 223.136.246.7 04/28 18:24
tseng680723: 我車吃機油沒有這個問題Q_Q。。 112.104.74.238 04/28 18:32
tomy886: 機油回收很好賺被動式收入 想賺外快我可 1.200.70.86 04/28 20:22
tomy886: 以協助 只要一咖50加侖油桶 每個月可以多 1.200.70.86 04/28 20:22
grado0802: 有錢人為啥都想包養 1.200.70.86 04/28 20:22
tomy886: 兩百塊 1.200.70.86 04/28 20:22
tomy886: 一般機車行外面桶子上都有電話 他們可以 1.200.70.86 04/28 20:24
tomy886: 放桶給你 滿桶會來抽 1.200.70.86 04/28 20:24
tomy886: 只要鄉民集中去倒 一個月滿桶就200了 1.200.70.86 04/28 20:25
HsihHan: 再來一次國際負油價 就貼錢請廠商來收了 111.255.93.98 04/29 06:36
smilejin: 有人被洋鬼子包養過嗎 111.255.93.98 04/29 06:36
bony850910: 剛好在高雄 感謝資訊 219.69.108.175 04/29 10:10
yaeida: 車行你找熟的倒就可以了啊,他們還能賣錢223.138.117.253 04/29 14:51
n74042300: 一個月兩百元叫做很好賺的被動收入?126.233.188.189 04/29 14:51
vovoson: 機油和輪胎都是環保政策改變後沒人要啊 123.194.10.194 04/29 19:15
vovoson: 以前就收去當燃料 123.194.10.194 04/29 19:15
qusekii: 到底要多有錢才會想包養 123.194.10.194 04/29 19:15
b8806: 找最近機車行,集5公升的量,態度 122.121.39.94 04/29 20:19
b8806: 客氣機車行都會收 122.121.39.94 04/29 20:19
tomy886: 你要滿桶才有兩百 憑本事 越快滿賺越多 180.217.45.22 04/29 21:41
tomy886: 以後回收價漲了 價格還會再上去 180.217.45.22 04/29 21:42
tengerinedog: 政府不讓回收我就是用原本的瓶子混 1.165.244.115 04/29 22:44
Y949731: 閨蜜上包養網還推薦我... 1.165.244.115 04/29 22:44
tengerinedog: 入一般垃圾丟反正政府原本就該焚燒 1.165.244.115 04/29 22:44
HsihHan: 雖然一樣是焚燒 但是回收再製燃料油 101.9.246.183 04/30 13:39
HsihHan: 還是比較乾淨 直接焚化爐燒掉 其實會 101.9.246.183 04/30 13:39
HsihHan: 增加廢氣過濾和清爐渣的成本 但還是比 101.9.246.183 04/30 13:39
HsihHan: 直接放流好了 101.9.246.183 04/30 13:39
T730733: 包養? 101.9.246.183 04/30 13:39
budaixi: ==好賺就不會找不到地方倒要丟垃圾車 36.232.236.164 04/30 16:02
tengerinedog: 重點很多縣市就是不給你收回的管道 223.141.149.86 04/30 17:14
tengerinedog: ,說真的要付費收走也可以你要告訴 223.141.149.86 04/30 17:14
tengerinedog: 我哪裡可以倒。 223.141.149.86 04/30 17:14
finasoul: 政府的確有義務給民眾合法管道回收,就 219.68.67.55 05/01 14:30
FireStation: 現在包養網都這麼直接嗎 219.68.67.55 05/01 14:30
finasoul: 算收費也可以 219.68.67.55 05/01 14:30
DRAGON0324: 有看過路邊換油直接在水溝蓋上換的 223.137.74.24 05/02 12:19
randy061: 裝罐後給回收車就可以了!125.229.163.209 05/02 23:19
Angesi: 拿去機車行倒就好了 163.27.115.1 05/03 16:14