各位禮拜五週末快樂 如題啦討論到隔熱紙提到隱私 隱密這種關鍵字 在ptt或者01上面都會被噓爆 但現實中好像不是這樣 我看幾乎每台車都貼超黑的那種 今天跟幾個同事在討論 他們也都說 黑一點看起來比較帥 剛剛去認識賣隔熱紙的朋友家泡茶聊天 他們也說一堆客人都貼前檔30 車身20的 網路上是不是跟現實中相反 先說本肥宅是70仔喔 ---- Sent from BePTT on my iPhone 12 Pro -- ※ 發信站: 批踢踢實業坊(ptt-site.org.tw), 來自: 49.216.89.3 (臺灣) ※ 文章網址: https://ptt-site.org.tw/car/M.1689944756.A.475
chenchafan : 晚上開車危險 07/21 21:08
Seattle995 : 70仔10秒後抵達戰場 07/21 21:10
relaxcloud : 就跟裝冷氣一樣啊,法規不規範樓下要圍淨空區域, 07/21 21:10
relaxcloud : 哪個廠商要花錢花時間讓自己難做事,當然是自己爽 07/21 21:10
relaxcloud : 最重要 07/21 21:10
Peycere: 到底要多有錢才會想包養 07/21 21:10
FSWIN1278 : 是,PTT這東西只要網路斷了,啥都不是,戰贏了不會加薪 07/21 21:10
FSWIN1278 : ,被噓爆也不會失業,還是著重在自己的現實世界吧 07/21 21:11
LFD : 沒阿 打不過就加入阿 現在我都推薦超過10都不應該貼 07/21 21:11
Love515100 : 這邊都勁戰70仔 07/21 21:27
fck01 : 透一點才帥,難道新出廠的車還沒貼你會覺得很醜? 07/21 21:28
vd422: 閨蜜上包養網還推薦我... 07/21 21:28
bigtree520 : 70趴嘴了半天發現自己也是黑紙仔,氣焰有消風一謝 07/21 21:31
bigtree520 : 路上透的不是豪車就是破車,一個是怕別人不知道他 07/21 21:34
bigtree520 : 開好車,一個是隔熱紙比車貴貼不起 07/21 21:34
alittleghost: 反指標啊 07/21 21:37
pmes9866 : 沒錯 我早就打不贏就加入了 07/21 21:45
lutano: 包養? 07/21 21:45
ETJohn : 我一律推薦5%隔熱紙,你要貼看看嗎? 07/21 21:45
pmes9866 : 反正只要大家一起爛 就分不出到底誰爛了 07/21 21:45
joiedevivre : FB路權社團也有宣導啊 多看看 07/21 21:47
TurtleGods : 認真說,現代業務還真的推藍鑽5%… 07/21 21:49
vin830 : 70也沒用,我之前也是被ptt的人嗆我黑紙仔,後來我 07/21 21:51
muiwo: 現在包養網都這麼直接嗎 07/21 21:51
vin830 : 拿我單據貼70的,罵我黑紙的也不敢道歉,只會說他自 07/21 21:51
vin830 : 己也是貼七十,然後自己的七十跟別人不一樣特別清楚 07/21 21:51
oursblanc : 說實話就是別人通通透,我自己要黑要隱私,呵呵 07/21 21:51
nk10803 : 不如先問問這邊多少勁戰仔 07/21 21:52
zx2751206 : 就真得反指標阿,何必再問.......... 07/21 21:54
sunuzo: 歐美包養真的很平常嗎? 07/21 21:54
afune12369 : 這裡一堆二輪仔當然反啊 07/21 21:59
lwamp : 這兩邊有一個共同點就是業配很多 07/21 22:05
ohhenson : 個人是覺得 要貼黑紙是個人自由選擇 但他媽的不要一 07/21 22:06
ohhenson : 下大雨一堆車就在高速公路開著遠燈龜內線好嗎 07/21 22:06
qaz13579 : 黑紙真的可怕 曾經貼過超後悔 有些沒路燈或是大雨都 07/21 22:12
UNIQC: 男友上包養網 該放生嗎 07/21 22:12
qaz13579 : 超級危險 起泡泡後就乖乖當70仔了 07/21 22:12
yuen1029 : 第一天來車板?這邊都推文喊70 私下黑紙仔 07/21 22:12
alittleghost: 雖然我自己貼5%,但還是推70 07/21 22:15
hcshin : 講什麼鬼啊酸民,爛透了,我18年來前擋從未貼隔熱紙 07/21 22:20
hcshin : 無知酸民滿嘴什麼鬼屁話連篇 07/21 22:20
dewaro: 是這個包養平台嗎 07/21 22:20
hcshin : 如果我說要打賭,等等又一堆酸民說像小孩一樣耍脾氣 07/21 22:22
lizardc1 : 今天下班又被對向打鳥燈閃瞎 一群拉基黑紙仔 07/21 22:23
lwamp : 最好笑就是70仔莫名的優越 其實照國外標準一樣是黑 07/21 22:30
lwamp : 紙仔 07/21 22:30
JJ6842 : 就PTT已經被藍白粉攻佔了 07/21 22:32
Elfego: 交男友跟包養有什麼差別 07/21 22:32
bigbaixiong : 01跟ptt年齡層... 有一說年紀越大透光度越高 07/21 22:36
blairkimi : 治安這麽差一堆逼車仔 貼黑點安全 07/21 22:46
rushfudge : 我都幫塗墨汁 07/21 22:46
issac : 如果高速公路有一堆車 就算沒路燈 也不需要開遠燈 07/21 22:53
POKICHANG : 我車身貼藍鑽5% 晚上沒燈完全看不到後照鏡 要重貼了 07/21 22:58
Nicodim: 包養網到底在紅什麼? 07/21 22:58
POKICHANG : QQ 07/21 22:58
iwei0930 : 就跟去716抗議的都是八卦噁男一樣啊 活在自己世界 07/21 22:58
occw0721 : 剛剛國道下雨 一堆黑紙仔開超慢 07/21 23:00
Coma : 這邊一群天才把打鳥燈和隔熱紙的因果關係連起來啊 07/21 23:00
iwei0930 : 二輪的安全帽鏡片才真的黑 要管這也要管才公平 07/21 23:01
Foning: 有人被包養 07/21 23:01
GaryXie : 所以台灣可悲落後啊 07/21 23:01
GaryXie : 50樓供三小?你汽車前檔可以隨時掀起來? 07/21 23:02
shoinchang : 台灣就是落後 ptt有良知的提醒台灣應該跟上先進國 07/21 23:03
shoinchang : 家標準 錯了嗎 07/21 23:03
clst : 貼黑紙結果開超慢怎麼聽起來好像也不算壞事?! 07/21 23:03
AKNY: 求包養...管飽就好XD 07/21 23:03
jason0814uj : 70太黑了,無玻璃的視覺感才好 07/21 23:05
yasionl : 我7%貼兩層 鍵盤支持不貼仔 07/21 23:08
Adonis7088 : 確實阿 現實社會都相反的 07/21 23:13
Tahuiyuan : 除非你從政當立委或任職於交通部門,不然做好自己 07/21 23:16
Tahuiyuan : 就好,金字塔本來就是底層多,你要當底層廢物還是 07/21 23:16
mysister: 阿姨!我不想努力了(求包養) 07/21 23:16
Tahuiyuan : 塔尖的高級人? 07/21 23:16
Tahuiyuan : 取捨問題,至少我跟你一樣選擇當後者。 07/21 23:16
d147258 : V-Kool J60夠透明嗎? 07/21 23:19
aoog5858 : 很多在網路上嘴的貼最黑 07/21 23:26
Benefits : 透光率原本就該管制,這沒討論的必要 07/21 23:36
cir72: 有沒有富二代要包養 07/21 23:36
cmchiu : 昨晚上跑國三才下毛毛雨,一堆車龜的跟什麼一樣 07/21 23:38
cmchiu : 我看都是看不到路的黑紙仔 笑死 07/21 23:39
clst : 龜到時速低於60嗎? 07/21 23:40
lwamp : ptt平均年齡可能快50 有點輕微白內障也很正常 一堆 07/21 23:43
lwamp : 嘴人黑紙的老人 搞不好水晶體透光度只有年輕人一半 07/21 23:43
ATrain: 身邊有朋友被包養 07/21 23:43
bbest : 起手式一定要說自己是70仔,免追償 07/21 23:48
fe0727 : 黑遠比透醜 07/21 23:52
TCdogmeat : 看到某位崩潰開始人生攻擊真的舒服 07/21 23:53
TCdogmeat : 人身* 07/21 23:54
poeoe : 有的就二輪仔啊 連隔熱紙都沒得貼也來湊熱鬧 07/21 23:56
grado0802: 亞洲最大包養平台上線了 07/21 23:56
MK47 : PTT也沒有全部認同啊 只是反黑隔熱紙的講話比較大聲 07/21 23:56
MK47 : 真的叫大家拍車子 搞不好六七成以上貼黑的 九成五 07/21 23:59
MK47 : 隔熱紙 07/21 23:59
MK47 : PTT就一堆反指標很兇 別人懶得跟他吵架 就以為現實 07/22 00:00
MK47 : 是他想的那樣 不過感覺車版已經算比較不脫離現實了 07/22 00:01
smilejin: 這個包養網正妹好多 是真的嗎 07/22 00:01
PPAPwww : 國外也在反黑紙仔 07/22 00:10
qqq12380 : ptt推的車。每個月銷量排行榜也都看不到 07/22 00:11
qqq12380 : 要多透?請技師把前擋敲掉好不好 07/22 00:13
clst : 安全帽也要啊 一堆全罩看不到駕駛眼睛的 07/22 00:18
kazami : 是 只是某些人比較大聲而已 不然真的是少數 07/22 00:19
qusekii: 真的有這麼多人在找包養 07/22 00:19
kazami : 不過我也很討厭自以為貼黑對視線完全沒影響的 不少 07/22 00:37
kazami : paper就有說光線亮度會影響注意力跟反應時間 而且 07/22 00:37
kazami : 受試者很多都年輕人 但黑紙派大概都是大白天開車 07/22 00:37
kazami : 不然就是從來沒在晚上去過沒路燈的地方吧 反正視線 07/22 00:37
kazami : 變差的就是老人不然就是眼睛有問題 07/22 00:37
Y949731: 有人可以分析一下包養平台的差異嗎 07/22 00:37
betkuz : 還有已開發國家 07/22 00:39
vans2005 : 跟鍵盤車手認真啥 07/22 00:40
lwamp : 既然覺得視線這麼重要 怎麼不推每年視力檢查才能換 07/22 00:52
lwamp : 照 自己覺得不清楚就換透一點 還這麼閒管別人清不清 07/22 00:52
lwamp : 楚 我才怕那些70以下就瞎眼的人咧 07/22 00:52
T730733: 那個包養網人最多XD 07/22 00:52
firecrest : 4 07/22 01:01
not5566 : 還有地球上的其他國家 07/22 01:08
theta4719 : 打不贏就加入 大家一起黑 07/22 01:08
aortic : 不要認為貼黑就看不清楚,那每人酒量不同,是不是 07/22 01:21
aortic : 也不要... 07/22 01:21
FireStation: 我妹上包養網被我發現= = 07/22 01:21
umin928 : 這版有些議題看看就好別當真 07/22 01:24
kazami : 貼黑不是眼瞎 是反應時間比妳沒貼時變慢 很簡單的 07/22 01:27
kazami : 道理 如果沒差的話 晚上打球幹嘛想要場地開燈 關燈 07/22 01:27
kazami : 打就好 晚上開車幹嘛開大燈 反正一樣看的清楚 如 07/22 01:27
kazami : 果都看的清楚 反應時間都沒變化 那我想燈泡應該是 07/22 01:28
Thobel: 隔壁桌的人竟然在討論包養... 07/22 01:28
kazami : 這世上最沒用的發明 07/22 01:28
kazami : 反正講這麼多 透紙派還是一樣少數中的少數 黑紙派 07/22 01:30
kazami : 想貼黑就繼續貼黑囉 如果交通部以後規定透光率 黑 07/22 01:30
kazami : 紙派要出來跟交通部抗議唷~ 07/22 01:30
clst : 抗議倒不會,強制規定就重貼而已 07/22 01:36
Reji: 樓上是不是被包養 07/22 01:36
nctufish : 隔熱紙可以防炫光,好隔熱紙比不貼夜晚更清晰 07/22 02:22
Glacier319 : 這議題就跟違停一樣 07/22 03:06
yur : 就一堆跟國昌老師一樣的 07/22 03:10
su0109 : 我朋友跟阿三車上素懶覺時,那個隔熱紙跟黑洞差不 07/22 04:08
su0109 : 多黑 07/22 04:08
Hathael: 未看先猜這包養 07/22 04:08
fcfd : 4~前兩天在車友群組還有人大方分享他貼前擋20的隔 07/22 04:08
fcfd : 熱紙 07/22 04:08
bighat0413 : 我周遭反而覺得貼黑很醜哈哈,很像毒蟲車 07/22 04:34
relaxcloud : 上面的70仔不用浪費口舌跟黑紙仔辨了,反正大家就 07/22 06:39
relaxcloud : 都照法規走,就跟飆仔不爽內車道不能無限速超車, 07/22 06:39
yovroc: 一定又是這包養 07/22 06:39
relaxcloud : 被守法巡航仔擋到就罵對方龜車交通毒瘤之類的,政 07/22 06:39
relaxcloud : 府不修法就只能這樣 07/22 06:39
lewisk : 都公投的話 台灣早就不用繳稅 07/22 06:41
kiogy : 4~全台灣的70仔差不多都在這邊和01,因為得不到周 07/22 06:51
kiogy : 遭的人認同,只能在這邊相互取暖 07/22 06:51
helgalie: 包養平台不意外 07/22 06:51
ihongming : 建議這些70的可以改搭大眾運輸 07/22 07:08
ErnestKou : 所謂現實,只看台灣嗎? 07/22 07:52
caca80207 : 畢竟世界怎麼跟的上民主進步的台灣四輪族 07/22 08:02
TSMininder : 好啦 跟你說 其實這種現象很常見 07/22 08:08
TSMininder : 隔熱紙只是其中一個事例 07/22 08:09
OREOMZA: 覺得包養網EY嗎 07/22 08:09
TSMininder : 就跟違停一樣,大家都厭惡、批評公幹瞧到死 07/22 08:09
TSMininder : 結果現實:我臨時要去買東西 只是稍微停一下 07/22 08:09
TSMininder : 不是違停哦 然後繼續在線上裝聖母幹譙違停 07/22 08:09
TSMininder : 同理,如果我在路上被黑紙目屎仔害到怎麼辦? 07/22 08:09
TSMininder : 所以要反對黑紙仔啊 結果現實上:隱私最重要 07/22 08:09
punjab: 包養網站葉配啦 07/22 08:09
TSMininder : 防曬最重要 就是要黑紙貼好貼滿 07/22 08:09
TSMininder : 知道了吧 這就是現實 這就是人性 沒什特別 07/22 08:10
clst : 貼黑紙就是在選購隔熱紙時一個選項,一個在台灣目前 07/22 08:37
clst : 法規合法的選項。如果有辦法吵到更改法規規定,那就 07/22 08:38
clst : 重貼而已,也懶得吵。 07/22 08:38
sashare: 記者收了包養網多少啦 07/22 08:38
swatsh : 4 07/22 08:39
Tokoo3535 : 老人多 07/22 09:07
Linjax : 推薦70%但前檔沒貼只貼上緣 07/22 09:11
ksk0516 : 逼哀 07/22 09:24
celelor : 沒錯啊 看批踢踢以為現實生活中都沒人在貼黑紙 事 07/22 09:32
sijiex: 包養真亂 07/22 09:32
celelor : 實上正好相反 發現原來反黑紙仔都是二輪仔 笑死 07/22 09:32
sswy : 裝睡的人叫不醒,那些黑紙仔都是騙自己視線清楚 07/22 09:56
kingdomsss : 路上很透的幾乎都是超老破車 說不定70仔自己的車也 07/22 10:26
kingdomsss : 黑到不行 還有一種可能就是勁戰仔在那邊喊燒 07/22 10:26
smallbbb : 其實我覺得可以不用管啦 但如果發生事故且肇事者貼 07/22 10:34
VLADINA: 演藝圈一堆包養好嗎 07/22 10:34
warafela : 這裡就一堆勁戰魔人 看到黑影就先開槍 07/22 10:37
asgardgogo : 70太黑了應該要把玻璃拆掉 07/22 10:44
fonce : 台灣交通爛世界有名,駕駛素質這樣差,你跟我說這 07/22 10:46
fonce : 些人認為的沒差是可以相信的,難怪交通永遠沒改善 07/22 10:46
fonce : ;) 07/22 10:46
odemagus: 政治圈一堆包養好嗎 07/22 10:46
relaxcloud : 台灣離日本果然還有五十年的差距,駕駛素質也算在 07/22 10:48
relaxcloud : 內的話XD 07/22 10:48
hakukin : https://i.imgur.com/LTNSYap.jpg 07/22 11:01
meangh : 有什麼好戰的,各取所需就好 07/22 11:13
STAEGG : 台灣就是爛,懂嗎 07/22 11:14
yes500: 有錢人一堆包養好嗎 07/22 11:14
lwamp : 裝睡的人叫不醒 70仔都騙自己看不清楚是紙太黑 不是 07/22 11:21
lwamp : 自己視力差 07/22 11:21
smallbbb : 其實我覺得可以不用管啦 但如果發生事故且肇事者貼 07/22 11:49
smallbbb : 黑紙就加罰錢,多繳一萬進國庫這樣,國家又多了一筆 07/22 11:49
smallbbb : 收入 07/22 11:49
alexantiy: 學生妹被包養多嗎 07/22 11:49
ahlolha : 台灣人醜八怪跟人品低端的一堆啊 美日歐都前檔至少 07/22 11:49
ahlolha : 70 就台灣醜人多怕人看 07/22 11:50
ahlolha : 視力再好 40跟70的夜間可視距離差距一樣很大 反應 07/22 11:54
ahlolha : 時間不重要? 自私自利的低端真多 07/22 11:54
ahlolha : 怕人看就別出門 車子是交通工具不是殺人工具 07/22 11:55
sowrey: 亞洲最大包養網上線啦 07/22 11:55
fire124 : 我都推5%啊 20%是在幹嘛 07/22 12:08
johnny9667 : 怕以後不能在車上吹喇叭 07/22 12:18
lwamp : 有些人眼睛可能都白內障了還是堅持開車 自私自利的 07/22 12:23
lwamp : 人真多 07/22 12:23
ahlolha : 阿 原來美日歐的人都白內障了 精障記得要看醫生 07/22 12:24
cw758: 我哥上包養網被我抓包.. 07/22 12:24
ahlolha : 另外白內障貼70看得還是比貼黑紙清除很多啊 這邏輯 07/22 12:28
ahlolha : 是有什麼障礙嗎? 07/22 12:28
mmmn52332 : 5% 太亮了啦,2%如何? 07/22 12:38
lwamp : 白內障貼70騙自己看很清楚 真的很好笑 07/22 12:52
ahlolha : 記得多笑一點R 這麼會跳針人生應該沒什麼朋友吧 07/22 12:56
ludi: 有人包養過洋鬼子嗎 07/22 12:56
lwamp : 連別人貼什麼紙都要管的人 現實應該生活得很辛苦吧 07/22 12:58
ahlolha : 那你乾脆說什麼殺人 禮讓行人都不用管拉 自私自利 07/22 13:00
ahlolha : 的可憐人做啥都自私 07/22 13:00
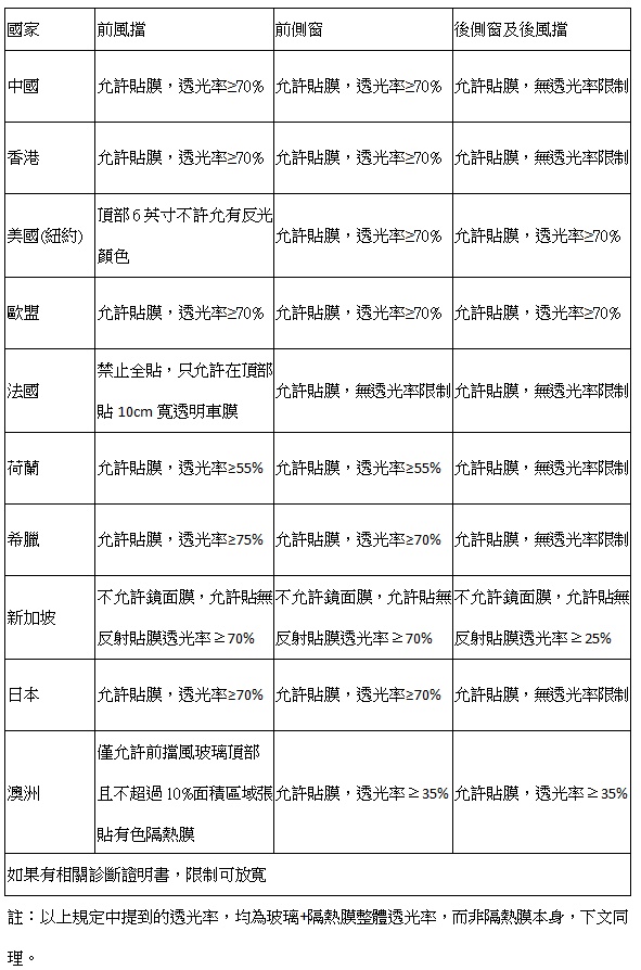
ahlolha : https://i.imgur.com/5pMbtL9.jpg 07/22 13:02
ahlolha : 白內障名單 別當個自私的井蛙 07/22 13:02
peernut: 有錢人為啥都想包養 07/22 13:02
lwamp : 貼這張正好證明一堆雙標仔 每個地方規定都不一樣 07/22 13:07
lwamp : 連共識都沒有還想管別人怎麼貼 超好笑 07/22 13:07
lwamp : 我就問白內障開車的人要不要管 既然視線這麼重要就 07/22 13:10
lwamp : 不要雙標呀 07/22 13:10
ahlolha : 每個地方規定都不一樣 所以我要貼黑紙^.< 不愧是精 07/22 13:17
xikimi: 有人被洋鬼子包養過嗎 07/22 13:17
ahlolha : 障邏輯 07/22 13:17
ahlolha : 這麼怕人看也可以考慮整型 白內障都不怕人看了 你 07/22 13:18
ahlolha : 長得這麼怕人看? 07/22 13:18
lwamp : 雙標仔標準一直變還想管其他人怎麼貼不是很好笑 07/22 13:21
lwamp : 白內障應該是要去手術而不是管人家紙貼得多黑 07/22 13:22
Avero: 到底要多有錢才會想包養 07/22 13:22
ahlolha : 好了啦 記得去整形 07/22 13:23
ahlolha : 我去治白內障 你去整形 對台灣交通都有改善 ok? 07/22 13:24
lwamp : 我只是好心提醒 不一定是白內障 會影響視力的可能 07/22 13:28
lwamp : 性很多 也有可能是青光眼 不要換了透光紙覺得自己 07/22 13:28
lwamp : 視力還行 拖延治療到失明就不好了 07/22 13:28
ejoz: 閨蜜上包養網還推薦我... 07/22 13:28
sdp9338 : 網路上裝正義 現實又變回自己 這才是事實 07/22 13:32
ahlolha : 感謝提醒 記得不管視力怎樣 前檔貼透一點都能讓自 07/22 13:37
ahlolha : 身當前視力發揮最佳效果 07/22 13:38
F5 : 很黑的紙比較便宜 8+9全貸後沒錢貼紙 07/22 15:59
a901922001 : 先知總是孤獨的 07/22 17:51
FishRoom: 包養? 07/22 17:51
AHEAD099 : 是啊 所以台灣交通才那麼爛 多數人安全意識不足 07/22 18:08
inuwanwan : 可以統計那些莫名其妙的白痴車禍都貼多少的,現在想 07/22 20:03
inuwanwan : 想一堆奇怪開法的多是黑紙仔,台灣人近視的那麼多, 07/22 20:03
inuwanwan : 到底哪來的自信看的清楚 07/22 20:03
lang0720 : 貼40以下的都滿有公德心的,知道自己醜到會嚇人貼 07/22 22:08
KsiR: 現在包養網都這麼直接嗎 07/22 22:08
lang0720 : 黑點比較好 07/22 22:08
kevin9964 : 35爽貼 07/22 22:22
wtmjs : 根本反指標,就一小群在那邊叫。檢舉達人也是反指 07/23 00:17
wtmjs : 標。 07/23 00:17
gtr2000 : PTT真反指標啊 XD 07/23 00:59
peoples: 歐美包養真的很平常嗎? 07/23 00:59
f11299723 : 前檔至少50以上啦 車身30以上 07/23 03:54