各位大家好,小妹用花旗信用卡用了約快五年,這期間完全沒有出現被盜刷信用卡的事情,然而在8/14轉到星展銀行後,在8/17號凌晨0點20分被盜刷17筆 金額約2萬多元, 小妹在想信用卡資料是不是被有心人士,在交接的期間,把信用卡資料外洩,所以小妹上來詢問,是否有人跟我一樣的情況,花旗轉星展 遇到盜刷,有的話可以留言讓我知道嗎?目前我已掛失報警,未來可能不會再使用星展銀行..太可怕了.. ----- Sent from JPTT on my iPhone -- ※ 發信站: 批踢踢實業坊(ptt-site.org.tw), 來自: 101.9.103.166 (臺灣) ※ 文章網址: https://ptt-site.org.tw/creditcard/M.1692271529.A.231
pooty : 你的妄想,彈出來了 08/17 19:26
bailan : 現在被盜刷都要自己補個劇情嗎? 08/17 19:29
medama : 1-3 08/17 19:34
kivenQQ : 一柱香 08/17 19:35
kashima228 : 老弟 末擔心 08/17 19:43
wilmer: 亞洲最大包養網上線啦 08/17 19:43
ac147896 : 就只是剛好而已 08/17 19:47
ouranoscat : 好會幻想,小弟還沒睡醒嗎? 08/17 19:51
temu2015 : 想太多了,時間碰巧而已 08/17 19:52
tenghui : 1-3 08/17 19:56
lianpig5566 : 1-3 08/17 19:58
badlip: 我哥上包養網被我抓包.. 08/17 19:58
chinaeatshit: 其實是小精靈幫你刷的 08/17 19:58
my1938 : 1-3,你可以問客服 08/17 20:13
saturday5566: 現在幻想都不用負責的ㄟ 08/17 20:14
game69 : 這個1-3 沒問題! 幾百萬人轉換 剛好你的中招! 08/17 20:30
hihi29 : 1-3 08/17 20:31
piggyoil: 有人包養過洋鬼子嗎 08/17 20:31
chenyu0119 : 所以我只是來問看看是不是有人剛好也盜刷而已喔 我 08/17 20:46
chenyu0119 : 並沒有說全部被有心人士利用而已 謝謝回答, 08/17 20:46
a765432112 : 一之鄉 08/17 20:55
ICQ5920 : 太可怕竟然有人能用那爛app五年 08/17 21:09
chenyu0119 : 蠻好用的啊 尤其app文字客服很快..不用現在打電話一 08/17 21:19
TwixBar: 有錢人為啥都想包養 08/17 21:19
chenyu0119 : 小時..還打不通.. 08/17 21:20
addy7533967 : 1-3正在趕路中 08/17 21:26
lovy : 被盜刷跟銀行反映 銀行會停卡 為什麼要報警?你卡 08/17 21:37
lovy : 片被偷了嗎 08/17 21:37
safetoy : 她不是說了客服打不通…這是大家最近都遇到的問題 08/17 21:59
boggicer: 有人被洋鬼子包養過嗎 08/17 21:59
safetoy : 吧 08/17 21:59
cityport : 噓小妹 08/17 22:03
dantes1013 : 行員都可以跟詐騙集團掛鉤了,賣卡號應該也正常吧? 08/17 22:08
chenyu0119 : 我該處理的都處理了 謝謝關心 該跟客服報告 掛失換 08/17 22:17
chenyu0119 : 卡 都已處理,我只是想詢問有沒有人剛好在這時期被 08/17 22:17
Chiason: 到底要多有錢才會想包養 08/17 22:17
chenyu0119 : 盜刷而已,也謝謝提醒我觸犯版規,抱歉沒看清楚文章 08/17 22:17
chenyu0119 : ,被刪文被處置我也沒有任何要抱怨的, 真的不好意 08/17 22:18
chenyu0119 : 思喔 08/17 22:18
a951349 : 妳不是孤單的 我們公司薪轉銀行是星展 昨天在回報狀 08/17 22:18
a951349 : 況的時候 有人也是花旗轉星展的信用卡被盜刷 08/17 22:18
Markell: 閨蜜上包養網還推薦我... 08/17 22:18
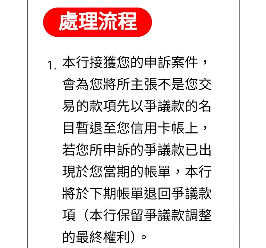
gicattommy : 我是換星展卡前8月2號被盜刷,剛進電客服處理列爭 08/17 22:23
gicattommy : 議帳款,我先說一下星展現在處理盜刷金額的方法,星 08/17 22:23
gicattommy : 展跟花旗不同的是要先叫你繳款後,他們有45-60個工 08/17 22:23
gicattommy : 作天去處理,到時候確認你是真的被盜刷才會退盜刷 08/17 22:23
gicattommy : 款項或者放信用卡的帳單扣 08/17 22:23
fuoya: 包養? 08/17 22:23
zazazas : 如果被盜刷金額很高不就很倒霉 08/17 22:38
ruby5566 : 你不孤單 家人也是今天被盜刷 08/17 22:46
JackelLee : 如果被盜刷金額低,難道就不算倒霉?妙不可喻!果 08/17 22:47
JackelLee : 然貧窮限制了我的想像,還是剪個卡壓壓驚好了 08/17 22:47
jimmy0525 : 真慶幸當初果斷停花旗 星展真是各種傻眼 被盜還要 08/17 22:50
Apasiri: 現在包養網都這麼直接嗎 08/17 22:50
jimmy0525 : 先繳 這確定沒問題? 08/17 22:50
gicattommy : 回樓上 星展這個回我的客服是原本花期的客服,有提 08/17 23:03
gicattommy : 到說花旗跟星展對盜刷處理方式不同,花旗是列爭議 08/17 23:04
gicattommy : 款後不需繳,星展先繳後查 我也是覺得離譜... 08/17 23:04
feybear : 金管會申訴信箱很好用 08/17 23:05
litidi: 歐美包養真的很平常嗎? 08/17 23:05
heima520 : 我也是,花旗信用卡使用許久,這幾天一轉星展就被 08/17 23:10
heima520 : 盜刷兩萬多元 08/17 23:10
tony120480 : 我查了一下星展不用先繳啊,如果出帳才要先繳,下 08/17 23:16
tony120480 : 期再退給你 08/17 23:16
tony120480 : https://i.imgur.com/ZH8iJmi.jpg 08/17 23:16
Merzario: 男友上包養網 該放生嗎 08/17 23:16
Pujols5566 : 樓下板主一之鄉 08/17 23:42
ppgg486 : 你有綁某醫療行動支付app嗎? 08/18 00:45
cytochrome : 小弟妹嗎? 08/18 01:03
fannykao1124: 我也是花旗轉星展 8/17凌晨被盜刷了三筆(兩筆成功 08/18 01:08
fannykao1124: 、一筆是USD有收到手機認證碼簡訊),早上打客服打 08/18 01:08
Muzaffer: 是這個包養平台嗎 08/18 01:08
fannykao1124: 很久都忙線,下午終於接通、確認非我刷的款項、掛 08/18 01:08
fannykao1124: 失 08/18 01:08
easyleeful : 請問為什麼有的刷卡會有OTP確認,有的沒有 08/18 06:09
steven60116 : 小妹 08/18 06:16
justaID : 根據上面推文,所以是如果還未出帳前跟客服通報, 08/18 06:22
MIJice: 交男友跟包養有什麼差別 08/18 06:22
justaID : 不用先繳爭議款;如果已經出帳單,檢查帳單後才發 08/18 06:22
justaID : 現,還是要先繳,下期才會退爭議款金額的意思?沒 08/18 06:22
justaID : 盜刷處理經驗,有人能分享其他銀行也是同樣做法嗎 08/18 06:22
justaID : ?因為假設金額很大,先不說這期要籌錢繳這筆不是 08/18 06:22
justaID : 自己的消費,就算下期退款也是退到信用卡帳戶變負 08/18 06:22
SpyTime: 包養網到底在紅什麼? 08/18 06:22
justaID : 項,不會是原本的現金,不就有點變向強迫消費? 08/18 06:22
zazazas : 之前日盛跟永豐出帳也不用繳 08/18 06:39
black999 : 我同事也是在花旗轉星展時,第一次被盜刷 08/18 08:50
LoveMISIA : 看了我想剪卡了 感覺真可怕 08/18 12:49
LoveMISIA : 那只繳扣掉被盜刷那筆的其他帳單消費可以吧? 08/18 12:50
Toth: 有人被包養 08/18 12:50
relax423 : +1 今早被線上盜刷14萬多,沒有收到OTP 08/18 12:54
LoveMISIA : 樓上QQ 看完我馬上跑去星展app把卡片一堆權限關掉了 08/18 13:01
LoveMISIA : 限額調最低 因為我都還沒收到帳戶的任何信件跟金融 08/18 13:01
LoveMISIA : 卡 網銀完全無法註冊 加上最近討論看起來忙翻了 我 08/18 13:01
LoveMISIA : 怕爆 08/18 13:01
Asterix: 求包養...管飽就好XD 08/18 13:01
azrue : 我也是花旗轉星展後被盜刷,打了很久的客服才打進去 08/18 13:23
azrue : = = 08/18 13:23
Cowyau : 最近我認識的兩個人星展都被盜刷 08/18 14:24
justaID : 我也在疑惑樓上Love大的問題,但我怕星展不是這麼 08/18 15:45
justaID : 想,畢竟他明文寫下一期才會退,自行扣掉爭議款金 08/18 15:45
AdamShi: 阿姨!我不想努力了(求包養) 08/18 15:45
justaID : 額沒繳,說不定被星展當繳最低非全額繳清,被收循 08/18 15:45
justaID : 環利息就冤枉了,只能遇到時跟星展客服問清楚了 08/18 15:45
pippen2002 : 1-3到底是啥?? 08/18 16:54
zazazas : 星展可以管控卡片,不過網路交易沒有分國內外,關 08/18 17:02
zazazas : 掉後國內也不能用,國外交易關閉應該有含國外網路 08/18 17:02
lezabo: 有沒有富二代要包養 08/18 17:02
zazazas : 交易 08/18 17:02
jimmyonnet : 身邊兩個人被盜刷,時間點是8/15 08/18 17:31
kissung : 星展app可以關閉國外刷卡功能+限刷金額 08/18 17:36
easyleeful : 請問訂youtube premium 算國外交易嗎 08/18 17:44
easyleeful : 剛剛把限額調成1000元 08/18 17:45
silberger: 身邊有朋友被包養 08/18 17:45
nsay : 花旗已用10年多的卡片,換星展剛被盜刷也掛失了~ 08/18 18:33
nsay : 1筆荷蘭 一筆亞馬遜~要不是看到OTP我也沒注意到 08/18 18:49
andy0055 : 蜂蜜蛋糕還沒到嗎? 08/18 19:22
xyzc123 : 1-3 方文刪正在路上 08/18 20:00
bailan : 國外關了是包含網路沒錯,前兩天試過google無法刷, 08/18 21:17
xayile: 亞洲最大包養平台上線了 08/18 21:17
bailan : 不過card+的通知會告知說是因為關了國外的關係 08/18 21:20
bailan : https://i.imgur.com/u45D2ui.jpg 08/18 21:20
zjk4451 : Card+功能性真的不錯欸 好像其他家沒這麼人性化的設 08/18 22:02
zjk4451 : 定還會通知你有些設定關掉了 08/18 22:02
fifi0828 : 星展app比預期的好用一些 08/18 23:17
cazo: 這個包養網正妹好多 是真的嗎 08/18 23:17
darkMood : 笑死,不管任何因素,被盜刷也只是小事而已啊..... 08/18 23:35
darkMood : 哪一家銀行信用卡沒有被盜刷過?????????????????? 08/18 23:35
darkMood : 怕被盜刷的話,信用卡全剪了最實在啦。 08/18 23:35
qwer8205 : 請問樓上若是個案就只能自認倒楣,但同時那麼多人, 08/19 01:40
qwer8205 : 當然會懷疑銀行內部出現狀況 08/19 01:42
izilo: 真的有這麼多人在找包養 08/19 01:42
easyleeful : 謝謝100樓b大,那我應該不能關國外交易 08/19 05:41
elainakuo : 馬上關了 海外刷卡功能 這比花旗方便許多 08/19 08:36
elainakuo : 要用再開不就好了 08/19 08:37
joe791023 : +1 8/15被盜刷兩萬多40筆,客服說被請款才能處理 08/19 10:54
jiun1135 : 看了這篇推文馬上去app關了國外跟網路刷卡 08/19 12:43
SEDAP: 有人可以分析一下包養平台的差異嗎 08/19 12:43
OkiyaSubaru : 如果只是拿來生活小額消費的話~關國外+限額應還OK 08/19 15:29
VL1003 : 我是很懷疑盜刷要先繳這件事情啦... 如果有人額度很 08/19 20:33
VL1003 : 高,然後又剛好在結帳日前出帳,叫人去哪生一筆錢繳 08/19 20:34
VL1003 : ,況且這樣銀行等於完全把風險推給持卡人。 08/19 20:34
extraextra : +1 家人在8/14移轉後晚上8點就被盜刷多筆款項 08/20 21:54
TUZom: 那個包養網人最多XD 08/20 21:54
mrqbaby : 我也是15號上線後立刻被盜刷三筆,當下有掛失處理 08/22 09:16
mrqbaby : 但真正接通到信用卡客服是今天的事了,超爛 08/22 09:16
log2468981 : 我星展也是15號被盜刷一筆,16號被盜刷三筆,我信 08/22 12:44
log2468981 : 用卡真的從來沒被盜刷過 08/22 12:44
elise0209 : 我剛剛也被通知被盜刷30多筆,是從8/12陸陸續續的, 08/22 16:41
Jiulon: 我妹上包養網被我發現= = 08/22 16:41
elise0209 : 因為花旗不會通知星展也沒有通知,無敵傻眼我完全 08/22 16:41
elise0209 : 不知道 08/22 16:41