※ 引述《p1234891 (aaa0101zzz)》之銘言: : 標題: [新聞] 全台呆卡2200萬張!永豐銀開鍘 1年沒刷主 : 時間: Tue Oct 10 13:45:44 2023 : : 1. 新聞來源:中國時報 : : 2. 新聞標題: : 全台呆卡2200萬張!永豐銀開鍘 1年沒刷主動停卡 : : 永豐銀過往在信用卡契約,有持卡人若核卡後未開卡或無消費達2年以上,得在30天內主 : 動通知停卡條款,此次縮短至12個月,若無使用將主動停卡,創下國銀之先。至於若全戶 : 都沒有刷卡紀錄達12個月,則會主動降額,藉此降低失卡風險,新制將於2024年起實施。 看來記者沒讀書分不出「得」和「將」的差別呢 https://i.imgur.com/tRN6wCg.jpg
國銀之先? https://i.imgur.com/G4BwfwC.png
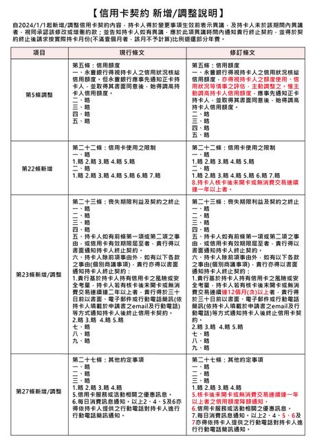
https://bit.ly/3ZR8TiM 國銀之先? https://i.imgur.com/E7INBMp.png
https://bit.ly/3LQRzos 直接萬用霸王條款 https://i.imgur.com/TleRcRE.png
https://bit.ly/48ICSO1 : 銀行業者坦言,數位金融崛起,無紙化辦卡蔚為風潮,但也造就許多只用1、2年,甚至幾 : 個月的「短命卡」,隨著新卡上市,舊卡就被擱在抽屜裡,幾乎完全無用,然對銀行來說 : ,每張卡都是成本,永豐主動「殲滅」呆卡若有不錯效應,勢必引發同業跟進。 哪一位同業需要「跟進」? 也是啦,記者看一個影生一堆仔瞎掰一堆, 底下還是會有不查證的人跟著瞎起鬨 錢這麼好賺記者幹嘛唸書呢 黃先生你說是吧? https://i.imgur.com/8vLHldC.png
: 4. 心得: : 永豐要主動停卡了各位! : 終於不用再浪費時間自己打客服去停卡了 : 已經好久都沒有刷過永豐了呢 : : 5. 新聞連結:https://ppt.cc/fcTcUx : -- ※ 發信站: 批踢踢實業坊(ptt-site.org.tw), 來自: 1.34.226.175 (臺灣) ※ 文章網址: https://ptt-site.org.tw/creditcard/M.1696928658.A.904
tenghui : 其實呆卡停卡規定一直都存在 沒有銀行真正大動作執 10/10 17:14
tenghui : 行而已 這次永豐只是「開第一槍」並不是什麼創舉 要 10/10 17:14
tenghui : 注意的反而一整年都沒有動的「呆戶」會被降額度 這 10/10 17:14
tenghui : 種對於在意額度的人就要注意 10/10 17:14
BlueJet0501 : 台中商銀也是一年沒刷,會通知你,即將停用。記者 10/10 17:59
grado0802: 我哥上包養網被我抓包.. 10/10 17:59
BlueJet0501 : 說第一槍,我不認同。 10/10 17:59
dip987 : 跟記者較真就輸了 10/10 18:00
tpcjotp : 還有哪些銀行會自主把額度調低的? 10/10 18:10
cityport : 玉山會調降 10/10 18:23
dantes1013 : 所以,這算是假新聞嗎? 10/10 19:05
smilejin: 有人包養過洋鬼子嗎 10/10 19:05
tomsawyer : 條款龜條款 有沒有主動執行比較重要 如果永豐是第 10/10 19:57
tomsawyer : 一個大規模執行的 新聞就是真的 10/10 19:57
ppptofff : 要怪也要怪總編 發稿前都不審 10/10 19:58
future108 : 花旗元大都有不刷卡剪卡的通知吧 10/10 21:15
steven60116 : 記者智商不意外 10/11 06:11
qusekii: 有錢人為啥都想包養 10/11 06:11
KaPliskova : 元大也曾經主動呆卡停卡啊,記得當初樂遊卡就一堆人 10/11 09:31
KaPliskova : 被停 10/11 09:31
forone : 被元大主動停兩張,而且是我心血來潮來出來刷, 10/11 11:24
forone : 刷不過才知被停,且沒事先通知或有通知但我沒收到 10/11 11:24
capacitor : 記者的話能信? 10/11 12:29
Y949731: 有人被洋鬼子包養過嗎 10/11 12:29
tue678 : 沒在刷 被停卡應該也無感吧 10/11 14:10
tue678 : 避免被測出卡號盜刷 10/11 14:10
flosser : 永豐卡友您好,您的信用卡(卡號末四碼5201)因超過2 10/11 17:21
flosser : 年未曾使用,為了您的用卡安全,本行已於08月發送 10/11 17:21
flosser : 通知並依信用卡契約於2023/09/15停用該卡,現卡片 10/11 17:21
T730733: 到底要多有錢才會想包養 10/11 17:21
flosser : 已失效,請自行剪斷無需寄回,永豐銀行敬上。 10/11 17:22
meowlike : 所有新聞的目的就兩個 廣告和帶風向 附加價值是娛樂 10/12 10:12
sbtiagr : 未看先猜中時黃琮淵 有名的超譯記者 10/12 12:42