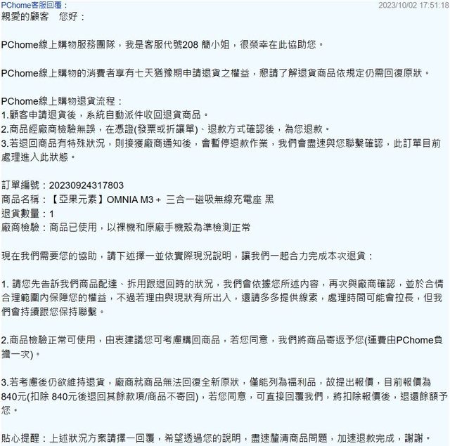
結論就是吸力不佳加上表面材質光滑會挑殻 適合裸機使用或使用原廠磁吸殻 同牌要吸力好可以挑亞果 mag4吸力夠但是充電效率慢 要不要看看一樣是亞果 mag4的吸力 OMNIS M3+ 吸力差是事實 https://youtube.com/shorts/tQBW6meN72k?si=cddT5u7Uz8KCfepq 配上Hoda晶石磁吸殻會沒辦法吸牢 我看只要是玻璃殻的都會吸不牢 他會一直滑到變斜斜的 塑膠殼的也有可能會吸不住 看 我影片就知道吸力有多差鬆到靠北 影片 https://youtube.com/shorts/__U49bWpfEg?si=DTbnGhW27ZNo4rl0 雷到靠北馬上退貨結果p家還要收我840的費用 說亞果測試裸機和用原廠殻沒問題 目前消保會申訴中 https://i.imgur.com/BajoRjO.jpg
-- ※ 發信站: 批踢踢實業坊(ptt-site.org.tw), 來自: 36.228.227.226 (臺灣) ※ 文章網址: https://ptt-site.org.tw/iOS/M.1696253116.A.9F3
RaiGend0519 : 它只是打瞌睡10/02 21:28
sagem29 : 打瞌睡流口水 太滑10/02 21:30
yeng1217 : 這間是不是出了不少電子拉基10/02 21:31
DDDDRR : 還真的有人買這種牌子?10/02 21:39
microviewer : 看了影片,我覺得蠻有可能是你手機殼上磁鐵的鍋。10/02 21:47
lutano: 那個包養網人最多XD10/02 21:47
microviewer : 因為第二次稍微拉過頭,他還是順時鐘轉過去。10/02 21:48
certainpen : 這不是亞果的錯 副廠殼本來就不一定能吸牢 要怪hod10/02 21:52
certainpen : a 不過退貨也不該收整新費10/02 21:52
Kashionz : 應該要以拆殼為準吧? 10/02 21:54
microviewer : 前提是官方的回覆為真。10/02 22:02
muiwo: 我妹上包養網被我發現= =10/02 22:02
brella : 這家還有人買喔10/02 22:06
tt511327 : 你有用裸機測試過如果還是這樣我就補推10/02 22:09
cevs : https://i.imgur.com/Z2UhKE0.jpg10/02 22:12
joechiao : 所以裸機正不正常10/02 22:16
bagtwo : 我辦退貨後 還是買了亞果mag4他就能吸的牢 因為這 10/02 22:22
sunuzo: 隔壁桌的人竟然在討論包養... 10/02 22:22
bagtwo : 款表面材質不一樣10/02 22:22
bagtwo : https://i.imgur.com/iXFZF5v.jpg10/02 22:23
raphael0911 : 這回覆應該違反消費者保護法第19條第1項及第2項規10/02 22:25
raphael0911 : 定了吧?10/02 22:25
imtheking : 也沒有違反吧,商家必須接受退貨,但消費者亦需依10/02 22:49
UNIQC: 樓上是不是被包養10/02 22:49
imtheking : 《民法》第259條規定,互負回復原狀之義務,商品如10/02 22:49
imtheking : 有毀損,消費者應依同條第6款規定,就商品毀損而減10/02 22:49
imtheking : 少之價值,按比例償還其價額。10/02 22:49
lavendin82 : 退了為什麼又要買同牌阿 還不怕喔?10/02 22:51
Anderson2023: 沒想到還有人會買10/02 23:03
dewaro: 未看先猜這包養10/02 23:03
yeng1217 : 快笑死10/02 23:04
iloveraccoon: 充電器我都挑挑貴一點的有MFM+MFW認證的,不會後悔10/02 23:14
ken820507 : 但hoda晶石殼,用原廠Magsafe也吸不住啊。10/03 00:04
hitsukiaoi : 被搞到要上消保還買得下去喔 死忠10/03 00:06
lovegem : 亞果沒有這麼不堪吧,mag3搭配15PM/casetify透明磁10/03 01:05
Elfego: 一定又是這包養10/03 01:05
lovegem : 吸殼,吸得很牢,充電速度也還算快,目前對這牌子 10/03 01:05
lovegem : 滿意度還算高10/03 01:05
lovegem : 這個很明顯hoda問題,不懂來說是亞果的是為黑而黑?10/03 01:06
lovegem : 這個殼蘋果官方自己的magsafe都吸不住好嗎......10/03 01:06
dust737 : 之前募資一款幾合一的充電座,都是電磁聲,還要自10/03 01:18
Nicodim: 包養平台不意外10/03 01:18
dust737 : 費運費給他們檢測,也說都正常,東西寄回來一樣滋10/03 01:18
dust737 : 滋滋叫,從此不再買這家產品 10/03 01:18
yuchueh0305 : 這家充電線目前使用中還行,其他產品倒是沒用過!10/03 02:10
LonyIce : 不推亞果加一,用他們的充電器,常常電壓不穩,有10/03 03:28
LonyIce : 些行動電源還充不太到電10/03 03:28
Foning: 覺得包養網EY嗎10/03 03:28
biarg : 以裸機或原廠殼為準正常吧10/03 04:51
zardmih : 用別家的殼然後要亞果背鍋?10/03 06:17
SuLiaen : 掛殼吸不牢不是常識嗎?10/03 06:32
a100900 : 回樓上,為何掛殼吸不牢?我在車上都用磁吸穩穩妥10/03 06:51
a100900 : 妥的,一動也不動,應該請原Po試試看裸機吧…沒意10/03 06:51
AKNY: 包養網站葉配啦10/03 06:51
a100900 : 外說不定就是殼的問題10/03 06:51
bagtwo : 我沒試過裸機 吸不牢就包起來退貨了 所以要裸機或10/03 08:24
bagtwo : 用原廠殻才可以 市面上賣的磁吸殻會造成吸不住 那同10/03 08:24
bagtwo : 牌子其它型號的為何可以吸牢 商要不要加個註明啊10/03 08:24
SuLiaen : 除非是MagSafe殼,廠商不是都會標註有吸力問題?吸 10/03 08:39
mysister: 記者收了包養網多少啦 10/03 08:39
SuLiaen : 的牢是撿到,直覺認為加殼一定吸的牢才是一廂情願 10/03 08:39
supereva : 你邏輯很奇怪吧 裸機和原廠殼能吸牢的話 問題不 10/03 09:13
supereva : 就出在副廠殼嗎…. 10/03 09:13
supereva : 你不去靠北hoda跑去質疑亞果元素…? 10/03 09:14
lovegem : 人家產品基本上只保證裸機or蘋果原廠殼吸力不會有 10/03 10:09
cir72: 包養真亂 10/03 10:09
lovegem : 問題吧,你這種用其他廠牌的殼然後說吸不住還來發 10/03 10:09
lovegem : 文反推的,真的是邏輯堪憂欸,產品充電有問題就算了 10/03 10:09
lovegem : ...這明顯你自己的問題 10/03 10:09
jasn4560 : 手機殼問題啊....怪充電器吸不住? 10/03 10:56
sky093851248: XD 10/03 11:05
ATrain: 演藝圈一堆包養好嗎 10/03 11:05
yeng1217 : 人家第二個都續買亞果了 ww 10/03 12:17
litcharming : 我一個月前也買一個,用原廠殼,吸力真的不行 懶得 10/03 13:07
litcharming : 退了丟在旁邊 10/03 13:07
bluegold : 應該要反推hoda殻才對吧 10/03 15:29
kkloki : 亞果呵呵 10/03 16:43
grado0802: 政治圈一堆包養好嗎 10/03 16:43
jim8q9a63 : 這個本來就你的問題,個品牌材質那麼多誰能保證一定 10/03 16:57
jim8q9a63 : 可以吸,你自己要看清楚,而不是不能在這邊噴 10/03 16:57
jim8q9a63 : 買之前確定東西能不能用不是常識嗎? 10/03 17:00
jim8q9a63 : 而且還要去消保會申訴?亞果真衰 10/03 17:04
bagtwo : 已上傳一樣是亞果的mag4吸力影片 m3+吸力差是事實 10/03 20:22
smilejin: 有錢人一堆包養好嗎 10/03 20:22
bagtwo : 7Uz8KCfepq 10/03 20:22
lovegem : 吸力差又怎樣,你裸機他吸不住嗎?難道一個產品要配 10/04 01:21
lovegem : 合你的所有周邊嗎?要不你自己去做??? 10/04 01:21