https://tsna.com/article/89908 這篇報導提到,籃協目前願意給男女籃選手出賽費每場5000元 瓊斯盃通常是9天8戰 所以一名球員的出場費是5000*8=4萬 https://i.imgur.com/ou0OdSt.png (拿一場比賽的名單作為例子)
https://i.imgur.com/8uawyT3.png
去年名單 男籃–中華藍10人 40萬 中華白12人 48萬 (88萬) 女籃–中華藍13人 52萬 中華白16人 64萬 (116萬) 合計 51人 204萬 而籃協顧問的薪水加起來則是 200-240萬之間 https://i.imgur.com/KQEoBc7.png (112年)
太強了吧,請2個籃協顧問(前秘書長+前副秘)可以折抵中華男女藍白4隊的出場費 籃協副秘書長張承中表示,「以先前收支概況,擬定出5000元的出賽費金額, 未來若籃協財務狀況許可,還可以再調整。」 可是瓊斯盃是真的沒有錢嗎?去年瓊斯盃+跨聯盟的收入為2400萬 https://i.imgur.com/1BHTrnh.jpg
那你們是怎麼幫顧問加薪的啊? 這也是財務狀況許可嗎 孫顧問前年的年薪12萬(月薪1萬)變成年薪100-120萬的級距 這樣至少加薪8.3-10倍 https://i.imgur.com/zCvQLU8.jpg (111年)
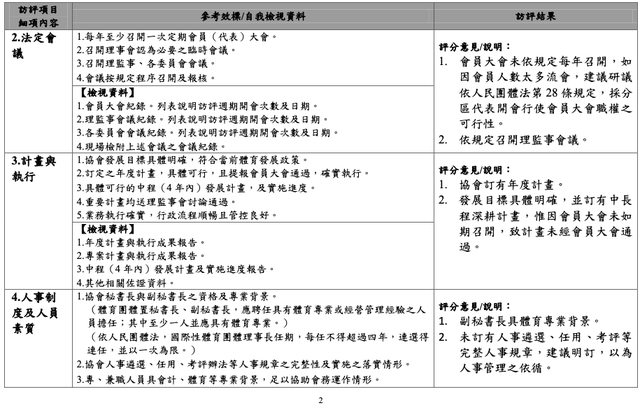
對了去年我監督的訪評報告 #1aqvpPKx (basketballTW) 105年 --> 111年未訂有人事遴選、任用、考評等完整人事規章,建議明訂.... 所以我們一直不知道籃協顧問的遴選標準? https://i.imgur.com/hlFu49p.png (105年) https://tinyurl.com/bdzf82wx
https://i.imgur.com/DRMzxlU.png (111年) https://tinyurl.com/3rzfvn52
但體育署厲害了 112年直接不評比人事制度 https://i.imgur.com/lTXh1t2.png (111年)
https://i.imgur.com/ZVfIJI4.png (112年) https://tinyurl.com/5asn26am
備註 嘿嘿 把提出問題的人解決就好啦 何必解決問題呢 籃協真的沒有錢嗎? -- ※ 發信站: 批踢踢實業坊(ptt-site.org.tw), 來自: 220.129.204.52 (臺灣) ※ 文章網址: https://ptt-site.org.tw/basketballTW/M.1717665208.A.B36
king1028 : 打自爽盃商業賽事,一場5000。隔壁的打一級國際賽 06/06 17:19
king1028 : 事一場30000 06/06 17:19
enjoythegame: 肥貓一堆也不知道有啥用處 06/06 17:22
crawford438 : 你算瓊斯盃的收入可能沒啥用,最後扣掉支出可能會 06/06 17:29
crawford438 : 變成小虧3萬或小賺5萬這種數字。 06/06 17:29
Kimbel: 未看先猜這包養 06/06 17:29
stone801118 : 成本自己喊 永遠都虧錢 相忍為國 懂? 06/06 17:36
love1500274 : 問題自己造成的 06/06 17:37
ts1993 : 他們會說辦完虧幾百萬 06/06 17:42
ts1993 : 邀請費用+舉辦費用 06/06 17:42
ts1993 : 或是說剛好打平成本 06/06 17:43
tale1890: 一定又是這包養 06/06 17:43
jeangodard : 台灣隨便一個工程師的薪水都比籃球國手高ㄟ 一天 06/06 17:56
jeangodard : 五千 笑死 06/06 17:56
merkx051 : 國手一年至少好幾百萬 怎麼可能隨便一個工程師都比 06/06 18:01
merkx051 : 較高 06/06 18:01
WeiWei185 : 呃11樓這只是打國家隊國家給的出場費,他們還有母 06/06 18:02
waterway: 包養平台不意外 06/06 18:02
WeiWei185 : 隊的錢可以領 06/06 18:02
sodastream : 顧問薪水沒問題吧 有問題的是許總爆料亞洲盃參賽資 06/06 18:10
sodastream : 格可以看護照參賽 而籃協顧問還不清楚狀況 06/06 18:10
sodastream : 所以該換肯做事查資料的顧問 而不是直接砍薪資 06/06 18:11
sodastream : 如果直接砍下去 然後我們又要換肯做事的人來 沒人來 06/06 18:12
mark1888: 覺得包養網EY嗎 06/06 18:12
bonba : 感謝整理 先幫推 06/06 18:27
stone801118 : 樓上 問題就是這些人換不掉 所以你都知道的… 06/06 18:51
jeangodard : 13樓 15樓 也說出重點了 要請一個年薪這麼球員的 06/06 18:52
jeangodard : 人來出賽 06/06 18:52
jeangodard : 協會跟公會的共識是一天五千 這數字能達成協議 06/06 18:52
Quaranta: 包養網站葉配啦 06/06 18:52
jeangodard : 兩邊都可笑至極 06/06 18:52
YYYero : 高調 06/06 19:11
NotUniqueSol: 沒有一中的問題 06/06 19:21
wallace7073 : 打什麼窮酸杯,浪費時間,找高中生大學生打就好了 06/06 19:23
Calland : 新竹路上還真的可能ㄧ堆年薪300以上 06/06 19:31
schlemm: 記者收了包養網多少啦 06/06 19:31
Ryoma : 瓊斯盃賺但其他賠阿 112年售票賽事支出是7900萬 06/06 19:51
crawford438 : 只算瓊斯盃收支啦,其他的干國家隊什麼事。 06/06 19:53
et00211 : 籃球國手好歹也前1% 工程師前10%就屌打他們了 06/06 19:56
merkx051 : 籃球國手哪有到前1% 台灣有1000多個職業球員嗎 06/06 20:22
merkx051 : 重點就不是出場費 是後勤跟保險吧 06/06 20:23
Wirol: 包養真亂 06/06 20:23
GiBabrother : 人家24小時都在上班,這種言論Duck不必 06/06 20:29
Ryoma : 瓊斯盃賺的都會被拿去補洞啦,說獨立看自己去經營吧 06/06 20:49
nayeonmywife: 可以找系籃 06/06 21:10
misson : 連晚上都能透過夢境完成顧問工作 06/06 22:01
AnnaHsu0910 : 蛤 你到底在期待台灣籃球有什麼作為 06/06 23:18
marecht: 演藝圈一堆包養好嗎 06/06 23:18
possible322 : 怎麼當協會會長 好爽 沒事幹 還可以百萬 06/06 23:57
handscallus : 5000是能幹麻,我無聊打個德州等牌也能有5000 06/07 02:28
JerrySloan : 台灣各界都流行門神文化 門神做的事很少但很關鍵 06/07 08:03
JerrySloan : 但是等級不夠卻捧成門神 這就可笑了 06/07 08:04
palmtree : 這出場費跟獎金可能比全運會還少很多 06/07 09:23
riokio: 政治圈一堆包養好嗎 06/07 09:23
jayzhu : 一天5000= - = 06/07 17:00
nickss : 推整理 人事費用爆增卻連遴選、考評機制都沒有 真扯 06/08 05:32
trickart : ㄧ場球頂多三小時 有5000很好了吧? 06/08 09:20
oboh : 所以籃協的顧問到底是幹嘛的 06/08 21:48